| Обозначение: |  ГОСТ Р ИСО 15765-1-2014 |
| Статус: | действующий |
| Название рус.: | Транспорт дорожный. Передача диагностических сообщений по локальной сети контроллера (DoCAN). Часть 1. Общая информация и описание случаев использования |
| Название англ.: | Road vehicles. Diagnostic communication over Controller Area Network (DoCAN). Part 1. General information and use case definition |
| Дата актуализации текста: | 06.04.2015 |
| Дата актуализации описания: | 01.01.2021 |
| Дата издания: | 12.01.2015 |
| Дата введения: | 01.06.2015 |
| Аутентичен стандартам: | ISO 15765-1:2011 |
| Нормативные ссылки: | ISO/IEC 7498-1 |
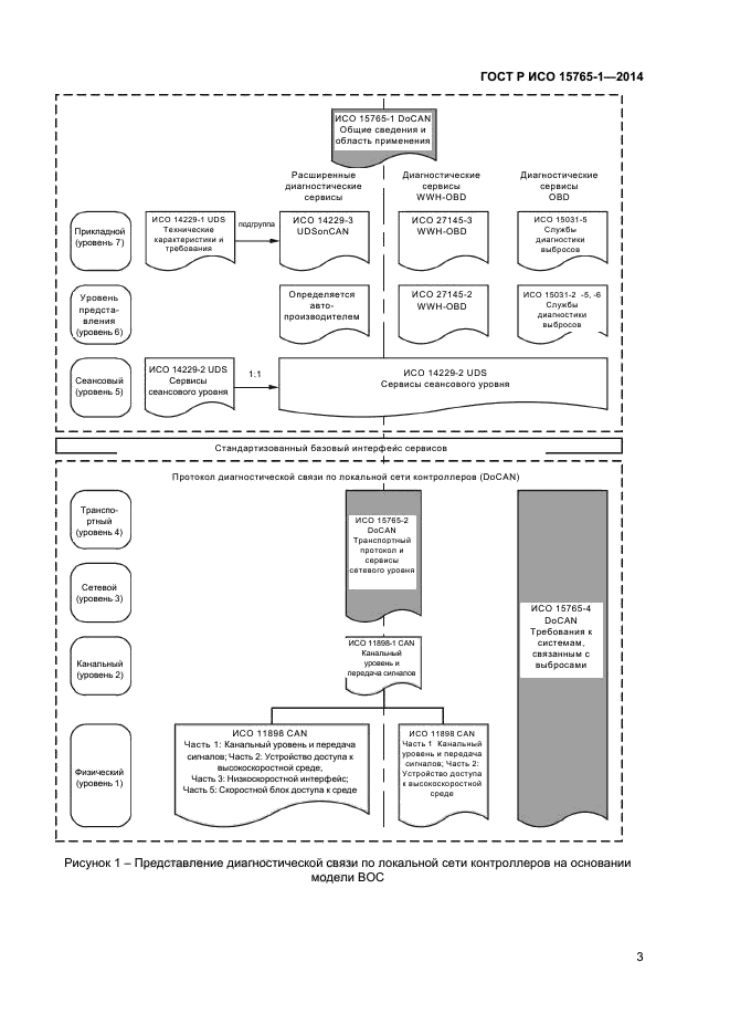
| Область применения: | Настоящий стандарт описывает общую структуру, принцип разделения и связи между различными частями стандарта ИСО 15765. Также определяет архитектуру диагностической сети. Определения, данные в этой части стандарта ИСО 15765, являются общими для всех диагностических сетей и используются во всех частях ИСО 15765. Протокол диагностической связи по локальной сети контроллеров (DoCAN) поддерживает стандартизованный базовый интерфейс, описанный в ИСО 14229-2 |
|
| Расположен в: |
|