Информационная система
«Ёшкин Кот»

Скачать базу одним архивом
Скачать обновления
История создания базы
Карта сайта

Скачать ГОСТ Р 55897-2013 Сети подвижной радиосвязи. Зоны обслуживания. Методы расчета

Дата актуализации: 01.06.2025

ГОСТ Р 55897-2013

Сети подвижной радиосвязи. Зоны обслуживания. Методы расчета

Обозначение: ГОСТ Р 55897-2013
Статус:действующий
Название рус.:Сети подвижной радиосвязи. Зоны обслуживания. Методы расчета
Дата актуализации текста:01.01.2021
Дата актуализации описания:01.07.2023
Дата издания:14.04.2020
Дата введения:01.07.2014
Нормативные ссылки:ГОСТ 12252 ;ГОСТ 24375 ;ГОСТ Р 53363
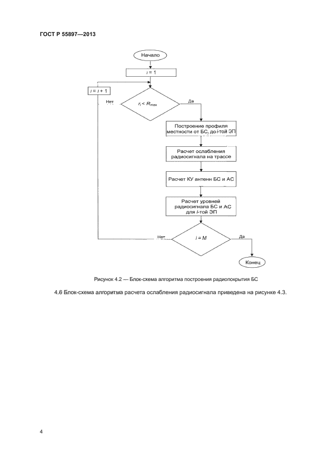
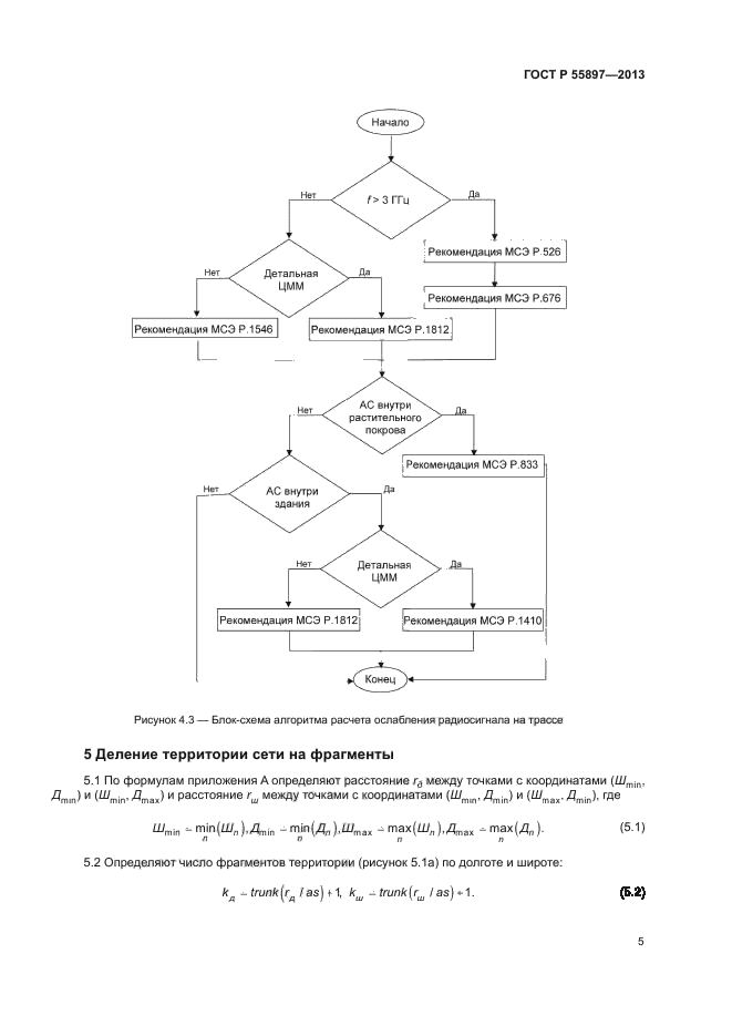
Область применения:Настоящий стандарт распространяется на беспроводные сети подвижной и фиксированной связи (cети СПС и радиодоступа), работающие в полосах частот от 30 МГц до 10 ГГц. Стандарт устанавливает методы расчета и построения территориальных зон, в которых абонентская станция сети может быть обслужена базовой станцией сети. Методы расчета, установленные в настоящем стандарте, применяют на стадиях проектирования сетей подвижной радиосвязи. Методы расчета основаны на применении рекомендаций МСЭ и учитывают топографические, климатические особенности территории, условия распространения радиоволн, технические характеристики оборудования
Расположен в:Государственные стандарты Общероссийский классификатор стандартов Телекоммуникации.аудио-и видеотехника Радиосвязь Радиосвязь в целом Классификатор государственных стандартов Электронная техника, радиоэлектроника и связь Аппаратура и оборудование связи Классификация, номенклатура и общие нормы
ГОСТ Р 55897-2013ГОСТ Р 55897-2013ГОСТ Р 55897-2013ГОСТ Р 55897-2013ГОСТ Р 55897-2013ГОСТ Р 55897-2013ГОСТ Р 55897-2013ГОСТ Р 55897-2013ГОСТ Р 55897-2013ГОСТ Р 55897-2013ГОСТ Р 55897-2013ГОСТ Р 55897-2013ГОСТ Р 55897-2013ГОСТ Р 55897-2013ГОСТ Р 55897-2013ГОСТ Р 55897-2013

© 2013 Ёшкин Кот :-) Карта сайта