| Обозначение: |  ГОСТ Р 55143-2012 |
| Статус: | действующий |
| Название рус.: | Требования к качеству выполнения сварки плавлением металлических материалов. Часть 6. Руководство по внедрению ИСО 3834 |
| Дата актуализации текста: | 01.06.2021 |
| Дата актуализации описания: | 01.07.2023 |
| Дата издания: | 30.09.2020 |
| Дата введения: | 01.01.2014 |
| Аутентичен стандартам: | ISO/TR 3834-6:2007 |
| Нормативные ссылки: | ISO 3834-1:2005;ISO 3834-2;ISO 3834-3;ISO 3834-4;ISO 3834-5 |
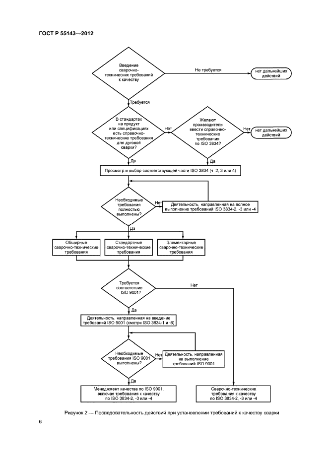
| Область применения: | Настоящий стандарт содержит руководящие указания по обеспечению требований, регламентированных в других частях ГОСТ Р ИСО 3834, и предназначен для того, чтобы помочь изготовителям и потребителям выбрать соответствующую часть ГОСТ Р ИСО 3834, содержащую необходимый уровень требований к качеству сварки. Выбор необходимого уровня требований к качеству сварки основывается на знании изготовителем и потребителем стандарта ГОСТ Р ИСО 3834 в целом |
|
| Расположен в: |
|