Информационная система
«Ёшкин Кот»

Скачать базу одним архивом
Скачать обновления
История создания базы
Карта сайта

Скачать ГОСТ Р ИСО 10303-59-2012 Системы автоматизации производства их интеграция. Представление данных об изделии и обмен этими данными. Часть 59. Интегрированный обобщенный ресурс. Качество данных о форме изделия

Дата актуализации: 01.06.2025

ГОСТ Р ИСО 10303-59-2012

Системы автоматизации производства их интеграция. Представление данных об изделии и обмен этими данными. Часть 59. Интегрированный обобщенный ресурс. Качество данных о форме изделия

Обозначение: ГОСТ Р ИСО 10303-59-2012
Статус:действующий
Название рус.:Системы автоматизации производства их интеграция. Представление данных об изделии и обмен этими данными. Часть 59. Интегрированный обобщенный ресурс. Качество данных о форме изделия
Дата актуализации текста:06.04.2015
Дата актуализации описания:01.07.2023
Дата издания:19.06.2014
Дата введения:01.08.2013
Аутентичен стандартам:ISO 10303-59:2008
Нормативные ссылки:ISO/IEC 8824-1:2008;ISO 10303-1:1994;ISO 10303-11:2004;ISO 10303-41:2005;ISO 10303-42:2003;ISO 10303-43:2011;ISO 10303-45:2008;ISO 9000:2005
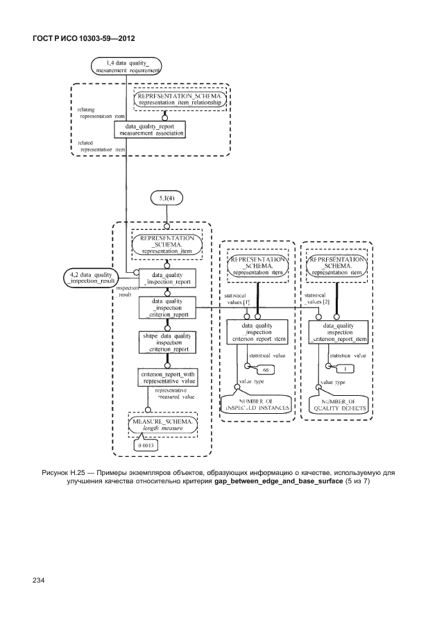
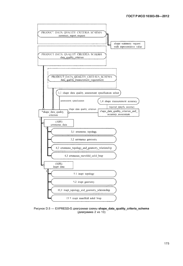
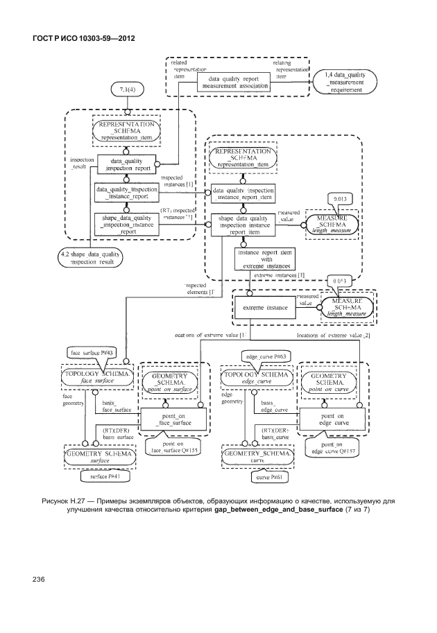
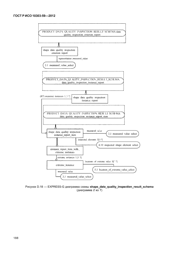
Область применения:Настоящий стандарт определяет представление качества данных о трехмерной форме изделия. В настоящем стандарте приведены обобщенные спецификации для представления критериев качества, требований к измерению качества, а также спецификации оценки качества и результатов проверки качества для данных об изделии. Спецификации построены таким образом, что они могут быть расширены и использоваться в будущем для качества данных, не относящихся к форме. В настоящем стандарте рассмотрены также подробные спецификации для представления критериев качества данных о форме совместно с соответствующими требованиями к измерениям, спецификация оценки качества данных о форме и подробные результаты проверки качества данных о форме. В область применения настоящего стандарта входят: - представление высокоуровневых элементов данных для управления данными, относящимися к качеству данных; - представление обобщенных критериев качества данных об изделии; - представление обобщенных критериев качества данных об изделии, связанных с соответствующими требованиями к измерению; - представление обобщенных критериев качества данных об изделии, связанных с соответствующей спецификацией оценки; - представление результатов проверки качества предоставленных данных об изделии; - представление критериев качества для данных о трехмерной форме изделия в сочетании с требованиями к измерениям для оценки критериев качества и связь с соответствующими спецификациями оценки: критерии качества могут быть использованы для представления требований, заявлений или гарантий качества данных о форме изделия; используемые модели данных о форме изделия - это модели, определенные в ИСО 10303-42. - представление результатов проверки качества данных о трехмерной форме изделия. В область применения настоящего стандарта не входят: - определение степени соответствия конструкции своему замыслу; - алгоритмы проверки качества; - соотношение качества данных о форме и допусков
Расположен в:Государственные стандарты Общероссийский классификатор стандартов Машиностроение Промышленные автоматизированные системы Измерение и контроль производственного процесса Классификатор государственных стандартов Измерительные приборы. Средства автоматизации и вычислительной техники Средства вычислительной техники и автоматизированные системы управления Автоматизированные системы управления
ГОСТ Р ИСО 10303-59-2012ГОСТ Р ИСО 10303-59-2012ГОСТ Р ИСО 10303-59-2012ГОСТ Р ИСО 10303-59-2012ГОСТ Р ИСО 10303-59-2012ГОСТ Р ИСО 10303-59-2012ГОСТ Р ИСО 10303-59-2012ГОСТ Р ИСО 10303-59-2012ГОСТ Р ИСО 10303-59-2012ГОСТ Р ИСО 10303-59-2012ГОСТ Р ИСО 10303-59-2012ГОСТ Р ИСО 10303-59-2012ГОСТ Р ИСО 10303-59-2012ГОСТ Р ИСО 10303-59-2012ГОСТ Р ИСО 10303-59-2012ГОСТ Р ИСО 10303-59-2012ГОСТ Р ИСО 10303-59-2012ГОСТ Р ИСО 10303-59-2012ГОСТ Р ИСО 10303-59-2012ГОСТ Р ИСО 10303-59-2012ГОСТ Р ИСО 10303-59-2012ГОСТ Р ИСО 10303-59-2012ГОСТ Р ИСО 10303-59-2012ГОСТ Р ИСО 10303-59-2012ГОСТ Р ИСО 10303-59-2012ГОСТ Р ИСО 10303-59-2012ГОСТ Р ИСО 10303-59-2012ГОСТ Р ИСО 10303-59-2012ГОСТ Р ИСО 10303-59-2012ГОСТ Р ИСО 10303-59-2012ГОСТ Р ИСО 10303-59-2012ГОСТ Р ИСО 10303-59-2012ГОСТ Р ИСО 10303-59-2012ГОСТ Р ИСО 10303-59-2012ГОСТ Р ИСО 10303-59-2012ГОСТ Р ИСО 10303-59-2012ГОСТ Р ИСО 10303-59-2012ГОСТ Р ИСО 10303-59-2012ГОСТ Р ИСО 10303-59-2012ГОСТ Р ИСО 10303-59-2012ГОСТ Р ИСО 10303-59-2012ГОСТ Р ИСО 10303-59-2012ГОСТ Р ИСО 10303-59-2012ГОСТ Р ИСО 10303-59-2012ГОСТ Р ИСО 10303-59-2012ГОСТ Р ИСО 10303-59-2012ГОСТ Р ИСО 10303-59-2012ГОСТ Р ИСО 10303-59-2012ГОСТ Р ИСО 10303-59-2012ГОСТ Р ИСО 10303-59-2012ГОСТ Р ИСО 10303-59-2012ГОСТ Р ИСО 10303-59-2012ГОСТ Р ИСО 10303-59-2012ГОСТ Р ИСО 10303-59-2012ГОСТ Р ИСО 10303-59-2012ГОСТ Р ИСО 10303-59-2012ГОСТ Р ИСО 10303-59-2012ГОСТ Р ИСО 10303-59-2012ГОСТ Р ИСО 10303-59-2012ГОСТ Р ИСО 10303-59-2012ГОСТ Р ИСО 10303-59-2012ГОСТ Р ИСО 10303-59-2012ГОСТ Р ИСО 10303-59-2012ГОСТ Р ИСО 10303-59-2012ГОСТ Р ИСО 10303-59-2012ГОСТ Р ИСО 10303-59-2012ГОСТ Р ИСО 10303-59-2012ГОСТ Р ИСО 10303-59-2012ГОСТ Р ИСО 10303-59-2012ГОСТ Р ИСО 10303-59-2012ГОСТ Р ИСО 10303-59-2012ГОСТ Р ИСО 10303-59-2012ГОСТ Р ИСО 10303-59-2012ГОСТ Р ИСО 10303-59-2012ГОСТ Р ИСО 10303-59-2012ГОСТ Р ИСО 10303-59-2012ГОСТ Р ИСО 10303-59-2012ГОСТ Р ИСО 10303-59-2012ГОСТ Р ИСО 10303-59-2012ГОСТ Р ИСО 10303-59-2012ГОСТ Р ИСО 10303-59-2012ГОСТ Р ИСО 10303-59-2012ГОСТ Р ИСО 10303-59-2012ГОСТ Р ИСО 10303-59-2012ГОСТ Р ИСО 10303-59-2012ГОСТ Р ИСО 10303-59-2012ГОСТ Р ИСО 10303-59-2012ГОСТ Р ИСО 10303-59-2012ГОСТ Р ИСО 10303-59-2012ГОСТ Р ИСО 10303-59-2012ГОСТ Р ИСО 10303-59-2012ГОСТ Р ИСО 10303-59-2012ГОСТ Р ИСО 10303-59-2012ГОСТ Р ИСО 10303-59-2012ГОСТ Р ИСО 10303-59-2012ГОСТ Р ИСО 10303-59-2012ГОСТ Р ИСО 10303-59-2012ГОСТ Р ИСО 10303-59-2012ГОСТ Р ИСО 10303-59-2012ГОСТ Р ИСО 10303-59-2012ГОСТ Р ИСО 10303-59-2012ГОСТ Р ИСО 10303-59-2012ГОСТ Р ИСО 10303-59-2012ГОСТ Р ИСО 10303-59-2012ГОСТ Р ИСО 10303-59-2012ГОСТ Р ИСО 10303-59-2012ГОСТ Р ИСО 10303-59-2012ГОСТ Р ИСО 10303-59-2012ГОСТ Р ИСО 10303-59-2012ГОСТ Р ИСО 10303-59-2012ГОСТ Р ИСО 10303-59-2012ГОСТ Р ИСО 10303-59-2012ГОСТ Р ИСО 10303-59-2012ГОСТ Р ИСО 10303-59-2012ГОСТ Р ИСО 10303-59-2012ГОСТ Р ИСО 10303-59-2012ГОСТ Р ИСО 10303-59-2012ГОСТ Р ИСО 10303-59-2012ГОСТ Р ИСО 10303-59-2012ГОСТ Р ИСО 10303-59-2012ГОСТ Р ИСО 10303-59-2012ГОСТ Р ИСО 10303-59-2012ГОСТ Р ИСО 10303-59-2012ГОСТ Р ИСО 10303-59-2012ГОСТ Р ИСО 10303-59-2012ГОСТ Р ИСО 10303-59-2012ГОСТ Р ИСО 10303-59-2012ГОСТ Р ИСО 10303-59-2012ГОСТ Р ИСО 10303-59-2012ГОСТ Р ИСО 10303-59-2012ГОСТ Р ИСО 10303-59-2012ГОСТ Р ИСО 10303-59-2012ГОСТ Р ИСО 10303-59-2012ГОСТ Р ИСО 10303-59-2012ГОСТ Р ИСО 10303-59-2012ГОСТ Р ИСО 10303-59-2012ГОСТ Р ИСО 10303-59-2012ГОСТ Р ИСО 10303-59-2012ГОСТ Р ИСО 10303-59-2012ГОСТ Р ИСО 10303-59-2012ГОСТ Р ИСО 10303-59-2012ГОСТ Р ИСО 10303-59-2012ГОСТ Р ИСО 10303-59-2012ГОСТ Р ИСО 10303-59-2012ГОСТ Р ИСО 10303-59-2012ГОСТ Р ИСО 10303-59-2012ГОСТ Р ИСО 10303-59-2012ГОСТ Р ИСО 10303-59-2012ГОСТ Р ИСО 10303-59-2012ГОСТ Р ИСО 10303-59-2012ГОСТ Р ИСО 10303-59-2012ГОСТ Р ИСО 10303-59-2012ГОСТ Р ИСО 10303-59-2012ГОСТ Р ИСО 10303-59-2012ГОСТ Р ИСО 10303-59-2012ГОСТ Р ИСО 10303-59-2012ГОСТ Р ИСО 10303-59-2012ГОСТ Р ИСО 10303-59-2012ГОСТ Р ИСО 10303-59-2012ГОСТ Р ИСО 10303-59-2012ГОСТ Р ИСО 10303-59-2012ГОСТ Р ИСО 10303-59-2012ГОСТ Р ИСО 10303-59-2012ГОСТ Р ИСО 10303-59-2012ГОСТ Р ИСО 10303-59-2012ГОСТ Р ИСО 10303-59-2012ГОСТ Р ИСО 10303-59-2012ГОСТ Р ИСО 10303-59-2012ГОСТ Р ИСО 10303-59-2012ГОСТ Р ИСО 10303-59-2012ГОСТ Р ИСО 10303-59-2012ГОСТ Р ИСО 10303-59-2012ГОСТ Р ИСО 10303-59-2012ГОСТ Р ИСО 10303-59-2012ГОСТ Р ИСО 10303-59-2012ГОСТ Р ИСО 10303-59-2012ГОСТ Р ИСО 10303-59-2012ГОСТ Р ИСО 10303-59-2012ГОСТ Р ИСО 10303-59-2012ГОСТ Р ИСО 10303-59-2012ГОСТ Р ИСО 10303-59-2012ГОСТ Р ИСО 10303-59-2012ГОСТ Р ИСО 10303-59-2012ГОСТ Р ИСО 10303-59-2012ГОСТ Р ИСО 10303-59-2012ГОСТ Р ИСО 10303-59-2012ГОСТ Р ИСО 10303-59-2012ГОСТ Р ИСО 10303-59-2012ГОСТ Р ИСО 10303-59-2012ГОСТ Р ИСО 10303-59-2012ГОСТ Р ИСО 10303-59-2012ГОСТ Р ИСО 10303-59-2012ГОСТ Р ИСО 10303-59-2012ГОСТ Р ИСО 10303-59-2012ГОСТ Р ИСО 10303-59-2012ГОСТ Р ИСО 10303-59-2012ГОСТ Р ИСО 10303-59-2012ГОСТ Р ИСО 10303-59-2012ГОСТ Р ИСО 10303-59-2012ГОСТ Р ИСО 10303-59-2012ГОСТ Р ИСО 10303-59-2012ГОСТ Р ИСО 10303-59-2012ГОСТ Р ИСО 10303-59-2012ГОСТ Р ИСО 10303-59-2012ГОСТ Р ИСО 10303-59-2012ГОСТ Р ИСО 10303-59-2012ГОСТ Р ИСО 10303-59-2012ГОСТ Р ИСО 10303-59-2012ГОСТ Р ИСО 10303-59-2012ГОСТ Р ИСО 10303-59-2012ГОСТ Р ИСО 10303-59-2012ГОСТ Р ИСО 10303-59-2012ГОСТ Р ИСО 10303-59-2012ГОСТ Р ИСО 10303-59-2012ГОСТ Р ИСО 10303-59-2012ГОСТ Р ИСО 10303-59-2012ГОСТ Р ИСО 10303-59-2012ГОСТ Р ИСО 10303-59-2012ГОСТ Р ИСО 10303-59-2012ГОСТ Р ИСО 10303-59-2012ГОСТ Р ИСО 10303-59-2012ГОСТ Р ИСО 10303-59-2012ГОСТ Р ИСО 10303-59-2012ГОСТ Р ИСО 10303-59-2012ГОСТ Р ИСО 10303-59-2012ГОСТ Р ИСО 10303-59-2012ГОСТ Р ИСО 10303-59-2012ГОСТ Р ИСО 10303-59-2012ГОСТ Р ИСО 10303-59-2012ГОСТ Р ИСО 10303-59-2012ГОСТ Р ИСО 10303-59-2012ГОСТ Р ИСО 10303-59-2012ГОСТ Р ИСО 10303-59-2012ГОСТ Р ИСО 10303-59-2012ГОСТ Р ИСО 10303-59-2012ГОСТ Р ИСО 10303-59-2012ГОСТ Р ИСО 10303-59-2012ГОСТ Р ИСО 10303-59-2012ГОСТ Р ИСО 10303-59-2012ГОСТ Р ИСО 10303-59-2012ГОСТ Р ИСО 10303-59-2012ГОСТ Р ИСО 10303-59-2012ГОСТ Р ИСО 10303-59-2012ГОСТ Р ИСО 10303-59-2012ГОСТ Р ИСО 10303-59-2012ГОСТ Р ИСО 10303-59-2012ГОСТ Р ИСО 10303-59-2012ГОСТ Р ИСО 10303-59-2012ГОСТ Р ИСО 10303-59-2012ГОСТ Р ИСО 10303-59-2012

© 2013 Ёшкин Кот :-) Карта сайта