| Обозначение: |    ГОСТ Р ИСО 10303-45-2012 | 
| Статус: | заменён | 
| Название рус.: | Системы автоматизации производства и их интеграция. Представление данных об изделии и обмен этими данными. Часть 45. Интегрированный обобщенный ресурс. Материал и другие технические характеристики | 
| Название англ.: | Industrial automation systems and integration. Product data representation and exchange. Part 45. Integrated generic resource: Material and other engineering properties | 
| Дата актуализации текста: | 06.04.2015 | 
| Дата актуализации описания: | 01.07.2023 | 
| Дата издания: | 20.10.2020 | 
| Дата введения: | 01.05.2013 | 
| Дата окончания срока действия: | 01.01.2023 | 
| Взамен: |  ГОСТ Р ИСО 10303-45-2000 | 
| Заменяющий: |  ГОСТ Р ИСО 10303-45-2022 | 
| Аутентичен стандартам: | ISO 10303-45:2008 | 
| Нормативные ссылки: | ISO/IEC 8824-1;ISO 10303-1;ISO 10303-11;ISO 10303-41;ISO 10303-43;ISO 10303-50;ISO/IEC Guide 98-3:2008 | 
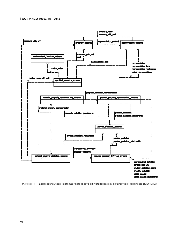
| Область применения: | Настоящий стандарт определяет конструкции интегрированного ресурса для материала и других технических характеристик изделия. Требования настоящего стандарта распространяются на: - связь характеристики с изделием; - спецификацию состава изделия в терминах количества и типа его компонентов; - спецификацию совокупности качественных и количественных условий, при которых данная характеристика имеет силу; - спецификацию представления характеристики, включая характеристики, являющиеся измеряемыми или задаваемыми; - спецификацию представления значения состава с помощью математического выражения; - спецификацию значения характеристики с помощью математического выражения; - характеризацию значения состава в отношении его неопределенности и достоверности; - характеризацию значения характеристики в отношении ее неопределенности и достоверности; - характеристики поверхности изделия, включая покрытия | 
 | 
| Расположен в: | 
  |