| Обозначение: |    ГОСТ ISO 10993-4-2011 | 
| Статус: | заменён | 
| Название рус.: | Изделия медицинские. Оценка биологического действия медицинских изделий. Часть 4. Исследования изделий, взаимодействующих с кровью | 
| Название англ.: | Medical devices. Biological evaluation of medical devices. Part 4. Selection of tests for interactions with blood | 
| Дата актуализации текста: | 06.04.2015 | 
| Дата актуализации описания: | 01.07.2023 | 
| Дата регистрации: | 29.11.2011 | 
| Дата издания: | 23.10.2013 | 
| Дата введения: | 01.01.2013 | 
| Дата окончания срока действия: | 01.03.2021 | 
| Заменяющий: | ГОСТ ISO 10993-4-2020 | 
| Аутентичен стандартам: | ISO 10993-4:2002 | 
| Нормативные ссылки: | ISO 10993-1:1997;ISO 10993-2:1992 | 
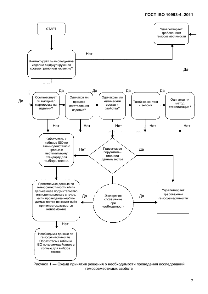
| Область применения: | Настоящий стандарт распространяется на методы оценки взаимодействия медицинских изделий (далее - изделий) с кровью. Настоящий стандарт устанавливает: - классификацию медицинских и стоматологических изделий, предназначенных для использования в контакте с кровью, основанную на области применения и длительности контакта в соответствии с ISO 10993-1; - фундаментальны принципы, лежащие в основе оценки взаимодействия изделий с кровью; - пояснения к системному выбору методов исследования, а также принципы и научную основу этих методов | 
 | 
| Расположен в: | 
  |