| Обозначение: |  ГОСТ Р 34.10-2012 |
| Статус: | действующий |
| Название рус.: | Информационная технология. Криптографическая защита информации. Процессы формирования и проверки электронной цифровой подписи |
| Название англ.: | Information technology. Cryptographic data security. Signature and verification processes of [electronic] digital signature |
| Дата актуализации текста: | 01.01.2021 |
| Дата актуализации описания: | 01.01.2021 |
| Дата издания: | 11.10.2018 |
| Дата введения: | 01.01.2013 |
| Взамен: | ГОСТ Р 34.10-2001 |
| Нормативные ссылки: | ГОСТ Р 34.11-2012 |
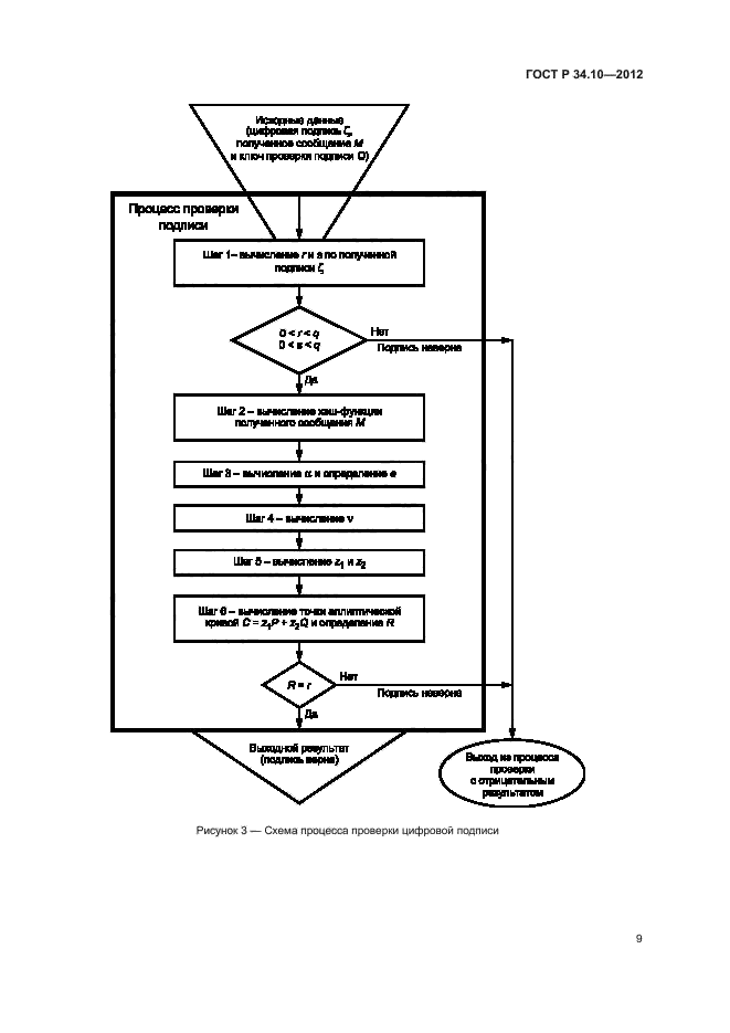
| Область применения: | Настоящий стандарт определяет схему электронной цифровой подписи, процессы формирования и проверки цифровой подписи под заданным сообщением (документом), передаваемым по незащищенным телекоммуникационным каналам общего пользования в системах обработки информации различного назначения. Внедрение цифровой подписи на основе настоящего стандарта повышает, по сравнению с ранее действовавшей схемой цифровой подписи, уровень защищенности передаваемых сообщений от подделок и искажений. Настоящий стандарт рекомендуется применять при создании, эксплуатации и модернизации систем обработки информации различного назначения |
|
| Расположен в: |
|