| Обозначение: |  ГОСТ Р 54229-2010 |
| Статус: | отменён |
| Название рус.: | Топливо твердое из бытовых отходов. Методы подготовки образца для испытаний из лабораторной пробы |
| Название англ.: | Solid recovered fuels. Methods for the preparation of the test sample from the laboratory sample |
| Дата актуализации текста: | 06.04.2015 |
| Дата актуализации описания: | 01.07.2023 |
| Дата издания: | 10.04.2012 |
| Дата введения: | 01.07.2012 |
| Дата окончания срока действия: | 01.01.2017 |
| Код ОКП: | 025149 |
| Содержит требования: | CEN/TS 15413:2006 |
| На территории РФ пользоваться: | ГОСТ 33510-2015 |
| Нормативные ссылки: | ГОСТ Р 54228-2010; ГОСТ Р 54235-2010 |
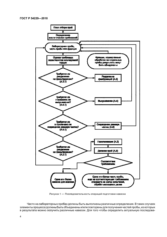
| Область применения: | Настоящий стандарт определяет последовательность операций для обеспечения представительности проб, отобранных в соответствии с планом отбора для физического и/или химического анализа. Данный стандарт определяет последовательность проводимых операций обработки лабораторной пробы для получения необходимой навески для проведения испытаний в дополнение к определенным требованиям анализа |
| Список изменений: | №0 от 01.01.2017 (рег. 28.10.2015) «Текстовое изменение; Изменено заглавие» |
|
| Расположен в: |
|