Информационная система
«Ёшкин Кот»

Скачать базу одним архивом
Скачать обновления
История создания базы
Карта сайта

Скачать ГОСТ Р 53195.4-2010 Безопасность функциональная связанных с безопасностью зданий и сооружений систем. Часть 4. Требования к программному обеспечению

Дата актуализации: 01.06.2025

ГОСТ Р 53195.4-2010

Безопасность функциональная связанных с безопасностью зданий и сооружений систем. Часть 4. Требования к программному обеспечению

Обозначение: ГОСТ Р 53195.4-2010
Статус:отменён
Название рус.:Безопасность функциональная связанных с безопасностью зданий и сооружений систем. Часть 4. Требования к программному обеспечению
Название англ.:Functional safety of building/erection safety-related systems. Part 4. Software requirements
Дата актуализации текста:01.01.2021
Дата актуализации описания:01.07.2023
Дата издания:20.11.2018
Дата введения:01.01.2012
Дата окончания срока действия:01.01.2022
Код ОКП:437000;437100;437200;437280;703000
На территории РФ пользоваться:ГОСТ 34332.4-2021
Нормативные ссылки:ГОСТ Р 53195.1;ГОСТ Р 53195.2;ГОСТ Р 53195.3;ГОСТ Р 53195.5
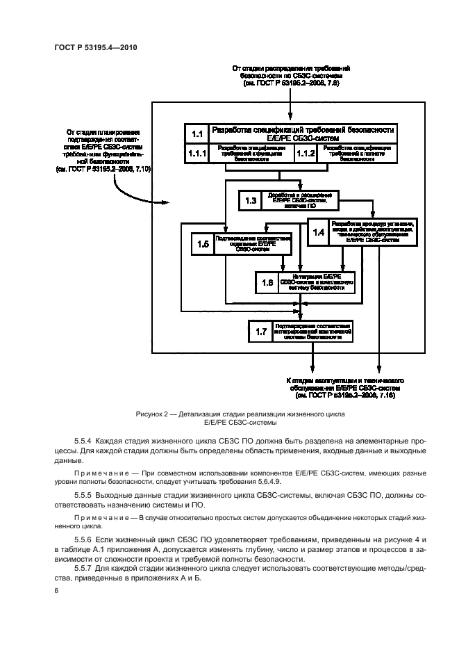
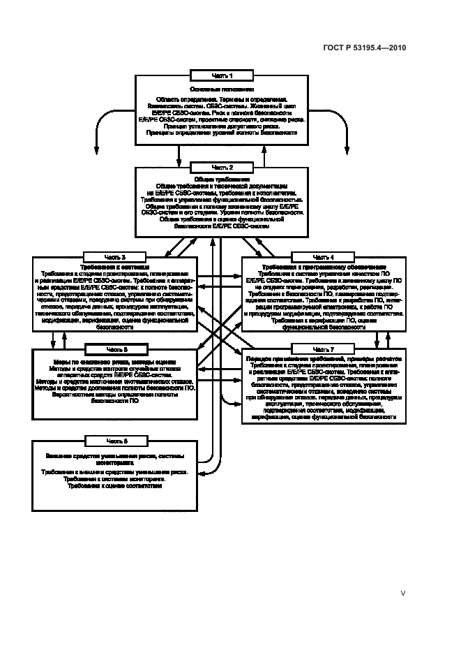
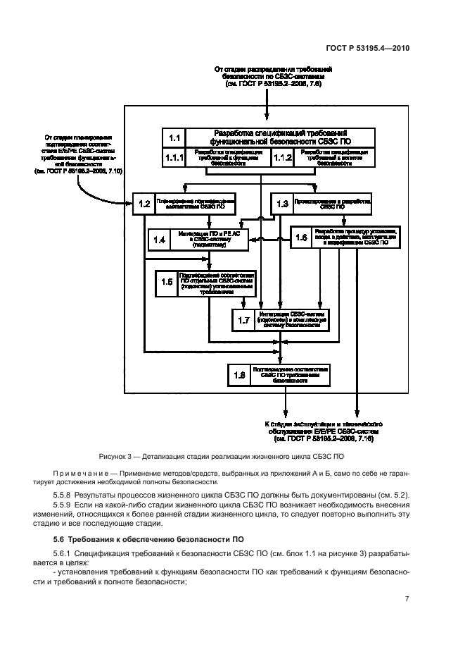
Область применения:Настоящий стандарт распространяется на: - программное обеспечение (далее - ПО) программируемых электронных связанных с безопасностью зданий и сооружений систем (далее - Е/Е/РЕ СБЗС-систем), в дальнейшем именуемое СБЗС ПО, а также на системы, подсистемы и компоненты внутри Е/Е/РЕ СБЗС-систем, которые содержат хотя бы один программируемый электронный компонент; - любое программное обеспечение, являющееся частью СБЗС-системы, либо используемое для разработки системы, связанной с безопасностью, в рамках области применения ГОСТ Р 53195.1, ГОСТ Р 53195.2 и ГОСТ Р 53195.3. Такое программное обеспечение называется программным обеспечением систем, связанных с безопасностью зданий и сооружений (далее - СБЗС ПО). СБЗС ПО включает в себя операционные системы, системное программное обеспечение, программы, используемые в коммуникационных сетях, интерфейсы пользователей и обслуживающего персонала, инструментальные средства поддержки, встроенные программно-аппаратные средства, а также прикладные программы. Прикладные программы включают в себя программы высокого и низкого уровней, а также специальные программы на языках с ограниченной варьируемостью. Настоящий стандарт устанавливает: - требования к стадиям жизненного цикла СБЗС ПО и действиям, которые должны предприниматься на этих стадиях во избежание ошибок и отказов СПЗС ПО и для принятия необходимых мер при их возникновении; - минимальный состав информации, относящейся к подтверждению безопасности СПЗС ПО, необходимой для установки, ввода в действие, интеграции и подтверждения соответствия Е/Е/РЕ СБЗС-систем требованиям безопасности; - требования к подготовке информации и процедурам, относящимся к СБЗС ПО, необходимым пользователю для работы и поддержания Е/Е/РЕ СБЗС-систем в период эксплуатации; - требования, предъявляемые к действиям при выполнении модификации СПЗС ПО; - совместно с ГОСТ Р 53195.1, ГОСТ Р 53195.2, ГОСТ Р 53195.3 и ГОСТ Р 53195.5 требования к инструментальным средствам поддержки. Настоящий стандарт не распространяется на ПО одиночных СБЗС-систем, способных осуществить необходимое снижение риска, и требуемая полнота безопасности которых ниже самого низкого уровнем полноты безопасности (SIL1), определенного в таблицах 1 и 2 ГОСТ Р 53195.2. Настоящий стандарт должен применяться совместно с ГОСТ Р 53195.1, ГОСТ Р 53195.2, ГОСТ Р 53195.3 и ГОСТ Р 53195.5
Расположен в:Государственные стандарты Общероссийский классификатор стандартов Охрана окружающей среды, защита человека от воздействия окружающей среды. Безопасность Безопасность механизмов Защита от пожаров Защита от пожаров Защита от преступлений Системы аварийной сигнализации и оповещения Электротехника Коммутационная аппаратура и аппаратура управления Низковольтная коммутационная аппаратура и аппаратура управления Информационные технологии. Машины конторские Применение информационных технологий Классификатор государственных стандартов Строительство и стройматериалы Санитарное, инженерное и противопожарное оборудование зданий Классификация, номенклатура и общие нормы Окп Приборы и средства автоматизации специализированного назначения Средства автоматизации специализированного назначения Приборы и аппаратура для систем автоматического пожаротушения и пожарной сигнализации Приборы и аппаратура для систем охранной сигнализации Продукция атомной промышленности Средства охраны технические
ГОСТ Р 53195.4-2010ГОСТ Р 53195.4-2010ГОСТ Р 53195.4-2010ГОСТ Р 53195.4-2010ГОСТ Р 53195.4-2010ГОСТ Р 53195.4-2010ГОСТ Р 53195.4-2010ГОСТ Р 53195.4-2010ГОСТ Р 53195.4-2010ГОСТ Р 53195.4-2010ГОСТ Р 53195.4-2010ГОСТ Р 53195.4-2010ГОСТ Р 53195.4-2010ГОСТ Р 53195.4-2010ГОСТ Р 53195.4-2010ГОСТ Р 53195.4-2010ГОСТ Р 53195.4-2010ГОСТ Р 53195.4-2010ГОСТ Р 53195.4-2010ГОСТ Р 53195.4-2010ГОСТ Р 53195.4-2010ГОСТ Р 53195.4-2010ГОСТ Р 53195.4-2010ГОСТ Р 53195.4-2010ГОСТ Р 53195.4-2010ГОСТ Р 53195.4-2010ГОСТ Р 53195.4-2010ГОСТ Р 53195.4-2010ГОСТ Р 53195.4-2010ГОСТ Р 53195.4-2010ГОСТ Р 53195.4-2010ГОСТ Р 53195.4-2010ГОСТ Р 53195.4-2010ГОСТ Р 53195.4-2010ГОСТ Р 53195.4-2010ГОСТ Р 53195.4-2010ГОСТ Р 53195.4-2010ГОСТ Р 53195.4-2010ГОСТ Р 53195.4-2010ГОСТ Р 53195.4-2010ГОСТ Р 53195.4-2010

© 2013 Ёшкин Кот :-) Карта сайта