| Обозначение: |    ГОСТ Р МЭК 62305-2-2010 | 
| Статус: | действующий | 
| Название рус.: | Менеджмент риска. Защита от молнии. Часть 2. Оценка риска | 
| Название англ.: | Risk management. Protection against lightning. Part 2. Risk assessment | 
| Дата актуализации текста: | 06.04.2015 | 
| Дата актуализации описания: | 01.07.2023 | 
| Дата издания: | 27.09.2011 | 
| Дата введения: | 01.12.2011 | 
| Аутентичен стандартам: | IEC 62305-2(2010) | 
| Нормативные ссылки: | IEC 62305-1(2010);IEC 62305-3(2010);IEC 62305-4:(2010) | 
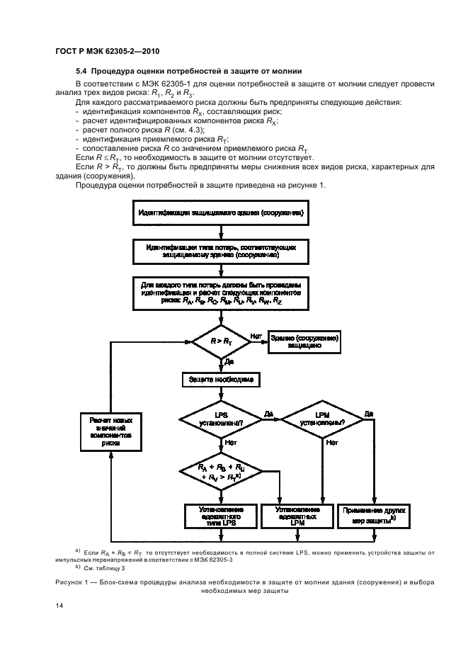
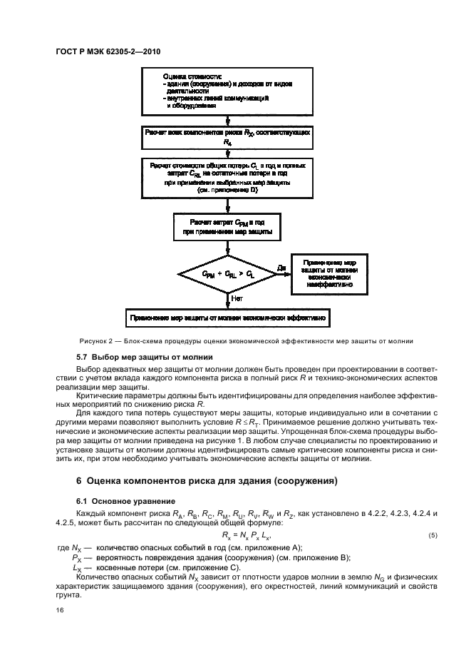
| Область применения: | Настоящий стандарт применим к оценке риска удара молнии и его последствий для зданий, сооружений и их частей. В настоящем стандарте установлены процедуры оценки риска удара молнии для зданий (сооружений). Если установлен приемлемый риск, то такая процедура позволяет выбрать соответствующие меры защиты от молнии для снижения риска до приемлемого значения | 
 | 
| Расположен в: | 
  |