Информационная система
«Ёшкин Кот»

Скачать базу одним архивом
Скачать обновления
История создания базы
Карта сайта

Скачать ГОСТ Р ИСО 22675-2009 Протезирование. Испытание голеностопных узлов и узлов стоп протезов нижних конечностей. Требования и методы испытаний

Дата актуализации: 01.06.2025

ГОСТ Р ИСО 22675-2009

Протезирование. Испытание голеностопных узлов и узлов стоп протезов нижних конечностей. Требования и методы испытаний

Обозначение: ГОСТ Р ИСО 22675-2009
Статус:заменён
Название рус.:Протезирование. Испытание голеностопных узлов и узлов стоп протезов нижних конечностей. Требования и методы испытаний
Название англ.:Prosthetics. Testing of ankle-foot devices and foot units. Requirements and test methods
Дата актуализации текста:06.04.2015
Дата актуализации описания:01.07.2023
Дата издания:31.05.2011
Дата введения:01.01.2010
Дата окончания срока действия:01.04.2020
Код ОКП:939600
Заменяющий:ГОСТ Р ИСО 22675-2019
Аутентичен стандартам:ISO 22675:2006
Нормативные ссылки:ISO 8549-1;ISO 10328:2006;ISO 22523:2006
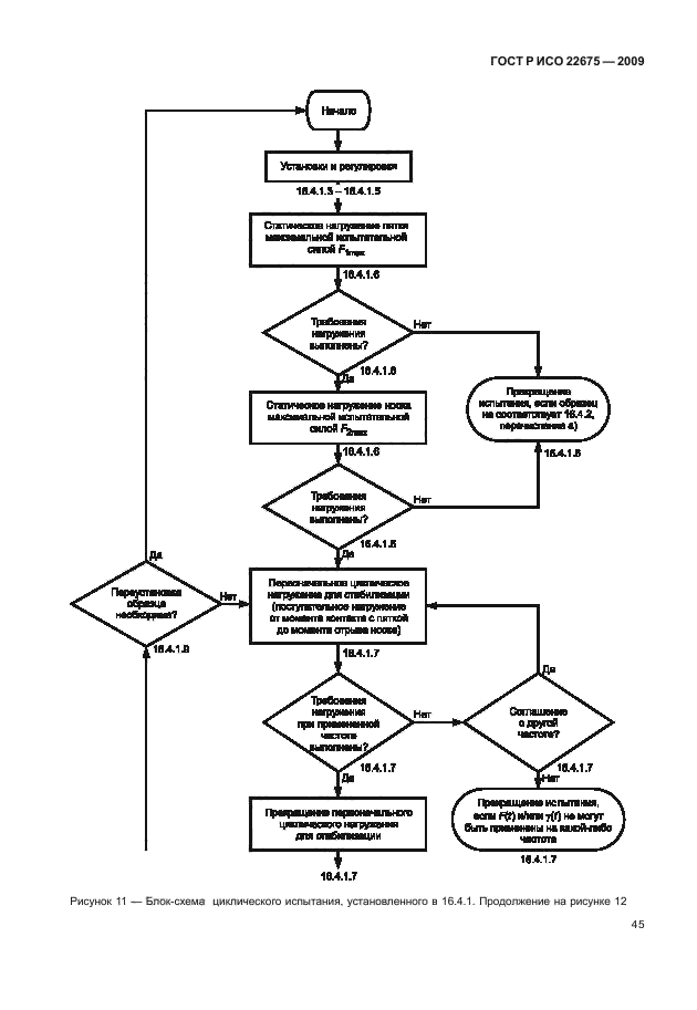
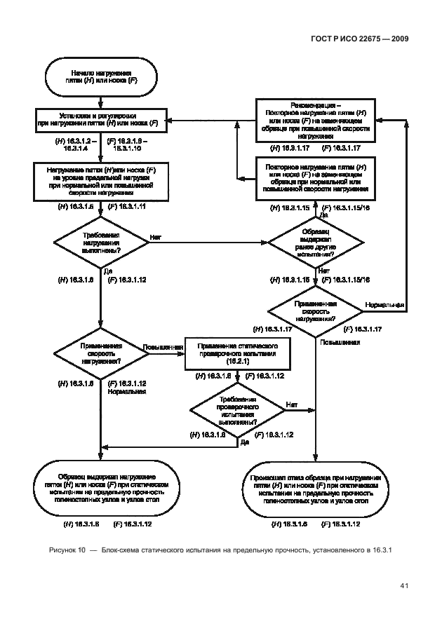
Область применения:Важно – Настоящий стандарт пригоден для оценки соответствия голеностопных узлов и узлов стоп требованиям прочности, установленным в ИСО 22523:2006 [(подраздел 4.4)] (см. примечание 1). Голеностопные узлы и узлы стоп, которые находятся в продаже и подтвердили свое соответствие требованиям прочности, установленным в [3], подраздел 4.4, посредством удовлетворения соответствующим испытаниям по [4], не требуют повторных испытаний по настоящему стандарту. ПРЕДУПРЕЖДЕНИЕ – Настоящий стандарт не пригоден для использования в качестве руководства при отборе конкретного голеностопного узла или узла стопы при назначении протезов нижней конечности индивидуального изготовления! Любое игнорирование этого предупреждения может быть опасным для инвалидов. Настоящий стандарт, прежде всего, устанавливает процедуру циклического испытания голеностопных узлов и узлов стоп наружных протезов нижних конечностей, позволяющего имитировать реальные условия нагружения в фазе опоры при ходьбе – от опоры на пятку до отрыва носка, что важно для проверки квалификационных требований, таких как прочность, износостойкость и срок службы. Эта возможность особенно важна для оценки отличий новых конструкций голеностопных узлов и узлов стоп со специфическими характеристиками, которые проявляются только при реальных условиях нагружения. Кроме того, настоящий стандарт устанавливает процедуру статического испытания голеностопных узлов и узлов стоп, состоящую из статического проверочного испытания и статического испытания на предельную прочность, которые базируются, помимо всего прочего, на возможности приложения сил к пятке и носку по линиям действия, соответствующим тем, по которым происходит нагружение в моменты максимального нагружения пятки и носка при циклическом испытании
Расположен в:Государственные стандарты Общероссийский классификатор стандартов Здравоохранение Медицинское оборудование Имплантанты для хирургии, протезирования и орт-оптики Средства помощи для лиц с физическими недостатками и увечьями Средства помощи и приспособления для движения Классификатор государственных стандартов Здравоохранение. Предметы санитарии и гигиены Оборудование и инструмент медицинских учреждений Приборы, аппараты, принадлежности и оборудование, применяемые в травматологии и ортопедии. Протезы Окп Медикаменты, химико-фармацевтическая продукция и продукция медицинского назначения Материалы, средства медицинские и продукция медицинского назначения прочая Изделия протезно-ортопедические
ГОСТ Р ИСО 22675-2009ГОСТ Р ИСО 22675-2009ГОСТ Р ИСО 22675-2009ГОСТ Р ИСО 22675-2009ГОСТ Р ИСО 22675-2009ГОСТ Р ИСО 22675-2009ГОСТ Р ИСО 22675-2009ГОСТ Р ИСО 22675-2009ГОСТ Р ИСО 22675-2009ГОСТ Р ИСО 22675-2009ГОСТ Р ИСО 22675-2009ГОСТ Р ИСО 22675-2009ГОСТ Р ИСО 22675-2009ГОСТ Р ИСО 22675-2009ГОСТ Р ИСО 22675-2009ГОСТ Р ИСО 22675-2009ГОСТ Р ИСО 22675-2009ГОСТ Р ИСО 22675-2009ГОСТ Р ИСО 22675-2009ГОСТ Р ИСО 22675-2009ГОСТ Р ИСО 22675-2009ГОСТ Р ИСО 22675-2009ГОСТ Р ИСО 22675-2009ГОСТ Р ИСО 22675-2009ГОСТ Р ИСО 22675-2009ГОСТ Р ИСО 22675-2009ГОСТ Р ИСО 22675-2009ГОСТ Р ИСО 22675-2009ГОСТ Р ИСО 22675-2009ГОСТ Р ИСО 22675-2009ГОСТ Р ИСО 22675-2009ГОСТ Р ИСО 22675-2009ГОСТ Р ИСО 22675-2009ГОСТ Р ИСО 22675-2009ГОСТ Р ИСО 22675-2009ГОСТ Р ИСО 22675-2009ГОСТ Р ИСО 22675-2009ГОСТ Р ИСО 22675-2009ГОСТ Р ИСО 22675-2009ГОСТ Р ИСО 22675-2009ГОСТ Р ИСО 22675-2009ГОСТ Р ИСО 22675-2009ГОСТ Р ИСО 22675-2009ГОСТ Р ИСО 22675-2009ГОСТ Р ИСО 22675-2009ГОСТ Р ИСО 22675-2009ГОСТ Р ИСО 22675-2009ГОСТ Р ИСО 22675-2009ГОСТ Р ИСО 22675-2009ГОСТ Р ИСО 22675-2009ГОСТ Р ИСО 22675-2009ГОСТ Р ИСО 22675-2009ГОСТ Р ИСО 22675-2009ГОСТ Р ИСО 22675-2009ГОСТ Р ИСО 22675-2009ГОСТ Р ИСО 22675-2009ГОСТ Р ИСО 22675-2009ГОСТ Р ИСО 22675-2009ГОСТ Р ИСО 22675-2009ГОСТ Р ИСО 22675-2009ГОСТ Р ИСО 22675-2009ГОСТ Р ИСО 22675-2009ГОСТ Р ИСО 22675-2009ГОСТ Р ИСО 22675-2009ГОСТ Р ИСО 22675-2009ГОСТ Р ИСО 22675-2009ГОСТ Р ИСО 22675-2009ГОСТ Р ИСО 22675-2009ГОСТ Р ИСО 22675-2009ГОСТ Р ИСО 22675-2009ГОСТ Р ИСО 22675-2009ГОСТ Р ИСО 22675-2009ГОСТ Р ИСО 22675-2009ГОСТ Р ИСО 22675-2009ГОСТ Р ИСО 22675-2009ГОСТ Р ИСО 22675-2009ГОСТ Р ИСО 22675-2009ГОСТ Р ИСО 22675-2009ГОСТ Р ИСО 22675-2009ГОСТ Р ИСО 22675-2009ГОСТ Р ИСО 22675-2009ГОСТ Р ИСО 22675-2009ГОСТ Р ИСО 22675-2009

© 2013 Ёшкин Кот :-) Карта сайта