| Обозначение: |  ГОСТ Р 53623-2009 |
| Статус: | действующий |
| Название рус.: | Информационные технологии. Информационно-вычислительные системы. Комплекты вычислительной техники (компьютерные классы) для общеобразовательных учреждений. Характеристики качества. Технические требования |
| Название англ.: | Information technology. Computing information systems. Computer-based equipment for school. Quality characteristics. Technical requirements |
| Дата актуализации текста: | 01.01.2021 |
| Дата актуализации описания: | 01.07.2023 |
| Дата издания: | 06.02.2019 |
| Дата введения: | 01.01.2011 |
| Нормативные ссылки: | ГОСТ Р ИСО 9127-94; ГОСТ Р 52324-2005; ГОСТ 2.301-68; ГОСТ 2.601-2006; ГОСТ 8.417-2002; ГОСТ 14289-88; ГОСТ 15971-90; ГОСТ 21552-84; ГОСТ 27201-87; ГОСТ 28376-89 |
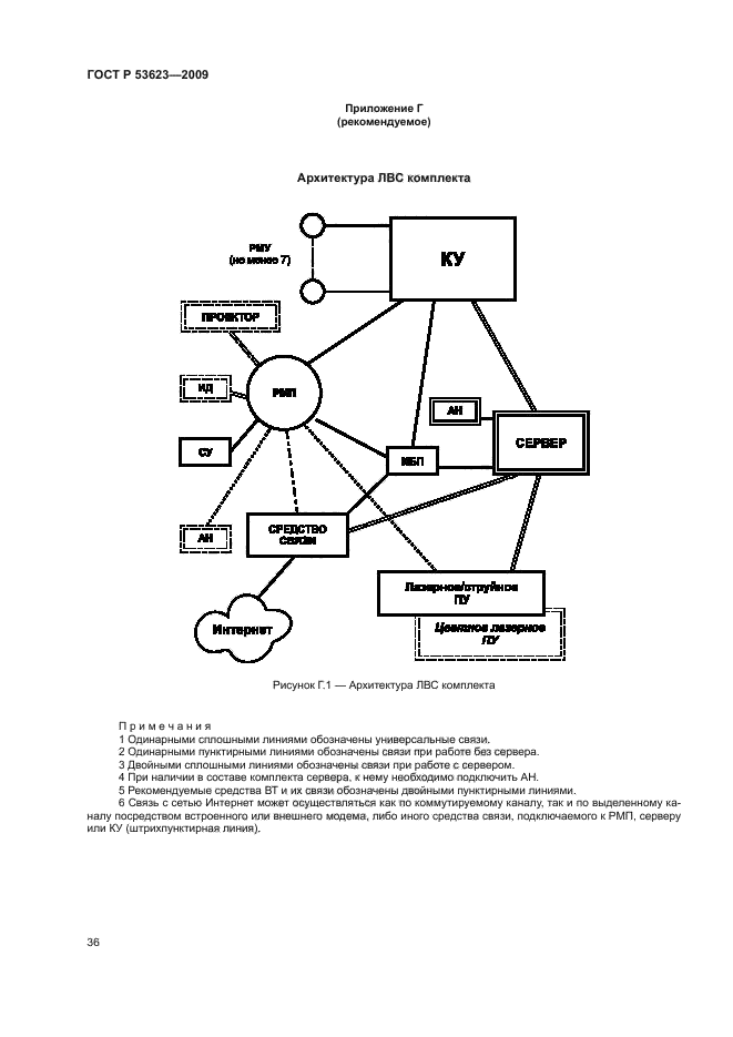
| Область применения: | Настоящий стандарт распространяется на средства вычислительной техники, в том числе, программные средства, для общеобразовательных учреждений при сертификации средств вычислительной техники. Настоящий стандарт устанавливает состав, допустимые значения характеристик средств вычислительной техники и программных средств для общеобразовательных учреждений, требования к комплектности их поставки и методы измерения и проверки установленных характеристик. В стандарте не рассматриваются вопросы проектирования и монтажа локальной вычислительной сети, объединяющей учебные средства вычислительной техники |
|
| Расположен в: |
|