| Обозначение: |  ГОСТ Р 43.2.4-2009 |
| Статус: | действующий |
| Название рус.: | Информационное обеспечение техники и операторской деятельности. Язык операторской деятельности. Cинтактика знаковых компонентов |
| Название англ.: | Informational ensuring of equipment and operational activity. Language of operation activity. Syntactics of sign’s components |
| Дата актуализации текста: | 01.01.2021 |
| Дата актуализации описания: | 01.07.2023 |
| Дата издания: | 29.10.2018 |
| Дата введения: | 01.01.2011 |
| Нормативные ссылки: | ГОСТ Р 43.0.1-2005; ГОСТ Р 43.2.1-2007 |
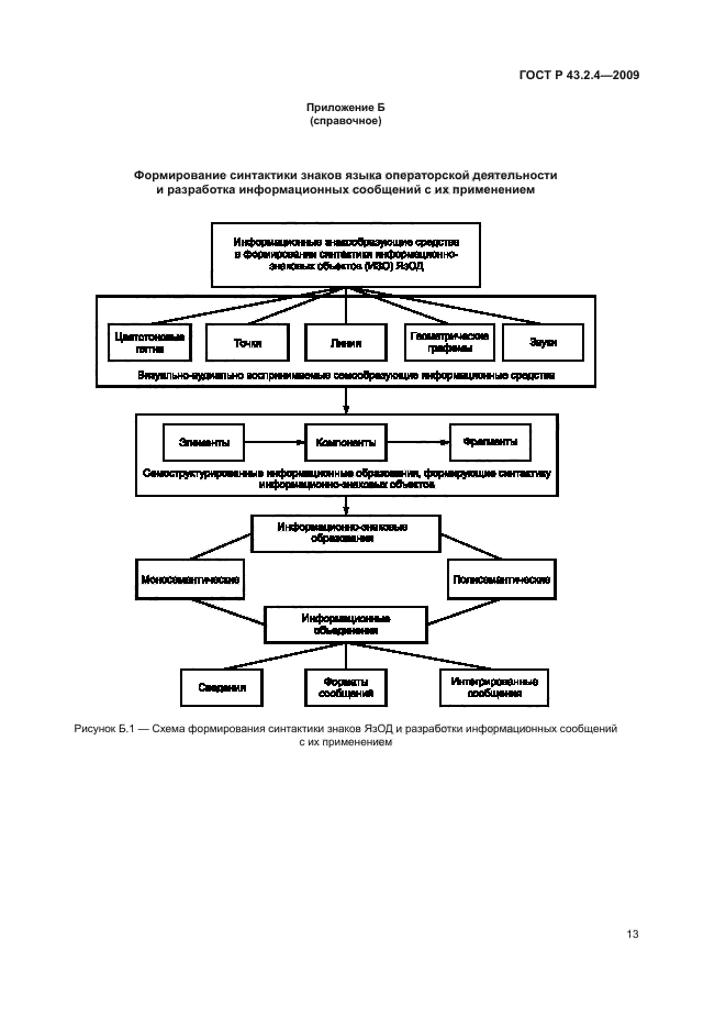
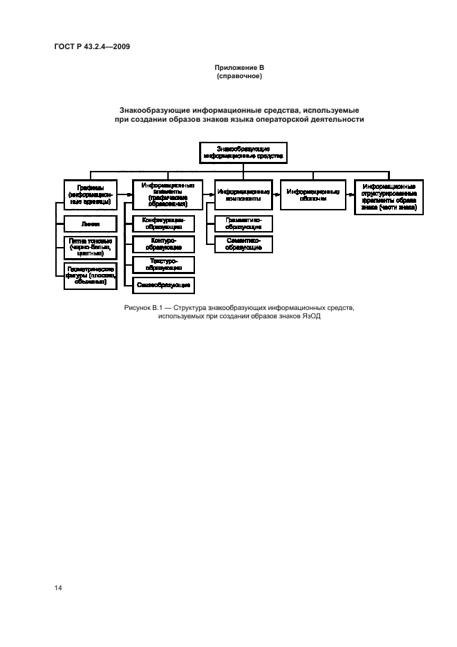
| Область применения: | Настоящий стандарт устанавливает общие положения по созданию знаковых компонентов (знаков) языка операторской деятельности (ЯзОД), положения по синтактике (синтактическому (структурному) представлению) знаковых компонентов (знаков) ЯзОД |
|
| Расположен в: |
|