Информационная система
«Ёшкин Кот»

Скачать базу одним архивом
Скачать обновления
История создания базы
Карта сайта

Скачать ГОСТ Р 53662-2009 Система менеджмента безопасности цепи поставок. Наилучшие методы обеспечения безопасности цепи поставок. Оценки и планы

Дата актуализации: 01.06.2025

ГОСТ Р 53662-2009

Система менеджмента безопасности цепи поставок. Наилучшие методы обеспечения безопасности цепи поставок. Оценки и планы

Обозначение: ГОСТ Р 53662-2009
Статус:заменён
Название рус.:Система менеджмента безопасности цепи поставок. Наилучшие методы обеспечения безопасности цепи поставок. Оценки и планы
Название англ.:Security management systems for the supply chain. Best practices for implementing supply chain security. Assessments and plans
Дата актуализации текста:06.04.2015
Дата актуализации описания:01.07.2023
Дата издания:06.12.2019
Дата введения:01.07.2010
Дата окончания срока действия:01.07.2020
Заменяющий:ГОСТ Р ИСО 28001-2019
Содержит требования:ISO 28001:2006
Нормативные ссылки:ГОСТ Р ИСО 9001;ГОСТ Р ИСО 14001;ГОСТ Р 53660;ГОСТ Р 53663-2009
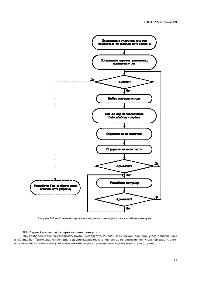
Область применения:В настоящем стандарте приведены рекомендации и требования для организаций - участников цепи поставок по: - разработке и внедрению процессов обеспечения безопасности и охраны цепи поставок; - документированному установлению минимального уровня охраны для всей цепи поставок или ее части; - содействию в достижении соответствия критериям, предъявляемым к Уполномоченному экономическому оператору, сформулированным в Рамочных стандартах безопасности и облегчения мировой торговли Всемирной таможенной организации, и существующим законодательным и нормативным актам, регламентирующим обеспечение безопасности и охраны цепи поставок. В дополнение настоящий стандарт устанавливает требования к документации, по которой возможно проводить оценку соответствия. Организация, принявшая на себя ответственность по настоящему стандарту, должна: - определить участки цепи поставок, на которых организация будет обеспечивать безопасность и охрану; - провести там оценку уязвимости (охраны) и разработать адекватные контрмеры; - разработать и внедрить План обеспечения безопасности (охраны) цепи поставок;подготовить персонал, ответственный за охрану (службы охраны), в соответствии с его должностными обязанностями
Расположен в:Государственные стандарты Общероссийский классификатор стандартов Охрана окружающей среды, защита человека от воздействия окружающей среды. Безопасность Защита от преступлений Судостроение и морские сооружения Судостроение и морские сооружения в целом Судостроение и морские сооружения, прочие аспекты Классификатор государственных стандартов Общетехнические и организационно-методические стандарты Система документации Система документации, определяющая показатели качества, надежности и долговечности продукции
ГОСТ Р 53662-2009ГОСТ Р 53662-2009ГОСТ Р 53662-2009ГОСТ Р 53662-2009ГОСТ Р 53662-2009ГОСТ Р 53662-2009ГОСТ Р 53662-2009ГОСТ Р 53662-2009ГОСТ Р 53662-2009ГОСТ Р 53662-2009ГОСТ Р 53662-2009ГОСТ Р 53662-2009ГОСТ Р 53662-2009ГОСТ Р 53662-2009ГОСТ Р 53662-2009ГОСТ Р 53662-2009ГОСТ Р 53662-2009ГОСТ Р 53662-2009ГОСТ Р 53662-2009ГОСТ Р 53662-2009ГОСТ Р 53662-2009ГОСТ Р 53662-2009ГОСТ Р 53662-2009ГОСТ Р 53662-2009ГОСТ Р 53662-2009ГОСТ Р 53662-2009ГОСТ Р 53662-2009ГОСТ Р 53662-2009

© 2013 Ёшкин Кот :-) Карта сайта