Информационная система
«Ёшкин Кот»

Скачать базу одним архивом
Скачать обновления
История создания базы
Карта сайта

Скачать ГОСТ Р ИСО 13373-1-2009 Контроль состояния и диагностики машин. Вибрационный контроль состояния машин. Часть 1. Общие методы

Дата актуализации: 01.06.2025

ГОСТ Р ИСО 13373-1-2009

Контроль состояния и диагностики машин. Вибрационный контроль состояния машин. Часть 1. Общие методы

Обозначение: ГОСТ Р ИСО 13373-1-2009
Статус:действующий
Название рус.:Контроль состояния и диагностики машин. Вибрационный контроль состояния машин. Часть 1. Общие методы
Название англ.:Condition monitoring and diagnostics of machines. Vibration condition monitoring. Part 2. General procedures
Дата актуализации текста:06.04.2015
Дата актуализации описания:01.07.2023
Дата издания:04.07.2019
Дата введения:01.01.2011
Аутентичен стандартам:ISO 13373-1:2002
Нормативные ссылки:ISO 1925;ISO 2041;ISO 7919-1;ISO 10816-1
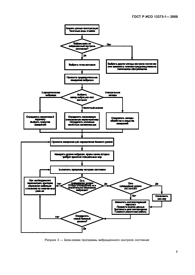
Область применения:Настоящий стандарт устанавливает общее руководство по проведению измерений и сбору данных о вибрации машины в целях контроля ее состояния. Настоящим стандартом установлены общие рекомендации в отношении: - методов измерений; - измеряемых параметров; - выбора датчика вибрации; - выбора точек измерений; - способов крепления датчиков вибрации; - сбора данных; - режимов работы машин; - систем вибрационного контроля; - устройств формирования сигнала вибрации; - соединения с устройствами обработки сигнала; - непрерывного и периодического контроля вибрации. Измерения вибрации в целях контроля состояния проводят на подшипниковых опорах или корпусе машины, а также на ее вращающихся частях. Такие измерения могут выполняться непрерывно или в фиксированные моменты времени. Настоящий стандарт устанавливает рекомендуемые способы измерений как для непрерывного, так и для периодического контроля. Настоящий стандарт распространяется только на методы вибрационного контроля состояния машин. Зачастую при проведении комплексного анализа используют и другие методы оценки состояния: тепловидение, анализ частиц в масле, феррографию, анализ измерения эксплуатационных параметров машины (температуры, давления). Контроль состояния на основе параметров не вибрационной природы в настоящем стандарте не рассматривается. Настоящий стандарт распространяется на машины вращательного действия, хотя многие из рассмотренных методов могут быть применены и к машинам других видов, в частности, к машинам вращательно-поступательного действия
Расположен в:Государственные стандарты Общероссийский классификатор стандартов Метрология и измерения. Физические явления Вибрации, измерения удара и вибрации Классификатор государственных стандартов Общетехнические и организационно-методические стандарты Физика и механика Колебательные и волнообразные движения. Вибрация тел. Звук. Акустика Технические регламенты Таможенного союза О безопасности машин и оборудования Перечень стандартов к техническому регламенту Таможенного союза Перечень стандартов, содержащих правила и методы исследований и измерений, в том числе правила отбора образцов, необходимые для применения и исполнения требований технического регламента Таможенного союза «О безопасности машин и оборудования» и... Стандарты группы В
ГОСТ Р ИСО 13373-1-2009ГОСТ Р ИСО 13373-1-2009ГОСТ Р ИСО 13373-1-2009ГОСТ Р ИСО 13373-1-2009ГОСТ Р ИСО 13373-1-2009ГОСТ Р ИСО 13373-1-2009ГОСТ Р ИСО 13373-1-2009ГОСТ Р ИСО 13373-1-2009ГОСТ Р ИСО 13373-1-2009ГОСТ Р ИСО 13373-1-2009ГОСТ Р ИСО 13373-1-2009ГОСТ Р ИСО 13373-1-2009ГОСТ Р ИСО 13373-1-2009ГОСТ Р ИСО 13373-1-2009ГОСТ Р ИСО 13373-1-2009ГОСТ Р ИСО 13373-1-2009ГОСТ Р ИСО 13373-1-2009ГОСТ Р ИСО 13373-1-2009ГОСТ Р ИСО 13373-1-2009ГОСТ Р ИСО 13373-1-2009ГОСТ Р ИСО 13373-1-2009ГОСТ Р ИСО 13373-1-2009ГОСТ Р ИСО 13373-1-2009ГОСТ Р ИСО 13373-1-2009ГОСТ Р ИСО 13373-1-2009ГОСТ Р ИСО 13373-1-2009ГОСТ Р ИСО 13373-1-2009ГОСТ Р ИСО 13373-1-2009ГОСТ Р ИСО 13373-1-2009ГОСТ Р ИСО 13373-1-2009ГОСТ Р ИСО 13373-1-2009ГОСТ Р ИСО 13373-1-2009ГОСТ Р ИСО 13373-1-2009ГОСТ Р ИСО 13373-1-2009ГОСТ Р ИСО 13373-1-2009ГОСТ Р ИСО 13373-1-2009ГОСТ Р ИСО 13373-1-2009ГОСТ Р ИСО 13373-1-2009ГОСТ Р ИСО 13373-1-2009ГОСТ Р ИСО 13373-1-2009ГОСТ Р ИСО 13373-1-2009ГОСТ Р ИСО 13373-1-2009ГОСТ Р ИСО 13373-1-2009ГОСТ Р ИСО 13373-1-2009ГОСТ Р ИСО 13373-1-2009ГОСТ Р ИСО 13373-1-2009ГОСТ Р ИСО 13373-1-2009

© 2013 Ёшкин Кот :-) Карта сайта