| Обозначение: |  ГОСТ Р 53195.1-2008 |
| Статус: | действующий |
| Название рус.: | Безопасность функциональная связанных с безопасностью зданий и сооружений систем. Часть 1. Основные положения |
| Название англ.: | Functional safety of building/erection safety-related systems. Part 1. General |
| Дата актуализации текста: | 06.04.2015 |
| Дата актуализации описания: | 01.07.2023 |
| Дата издания: | 29.04.2009 |
| Дата введения: | 01.01.2010 |
| Код ОКП: | 437000;437100;437200;437280;703000 |
| Нормативные ссылки: | ISO/IEC Guide 51:1999;IEC 61508-4(1998);IEC 61508-5(1998); ГОСТ Р 53195.2-2008; ГОСТ Р ИСО 9000-2008; ГОСТ Р ИСО 9001-2008; ГОСТ Р ИСО 9004-2001 |
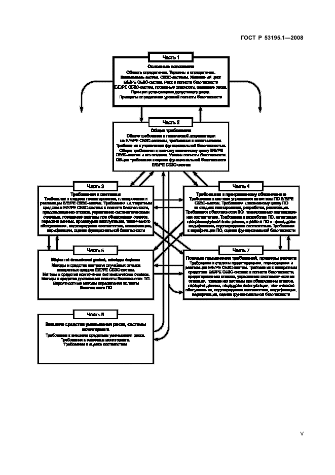
| Область применения: | Настоящий стандарт распространяется на электрические, электронные, программируемые электронные системы, связанные с безопасностью зданий и сооружений (Е/Е/РЕ СБЗС-системы), устанавливаемые или установленные во вновь возводимых или реконструируемых зданиях и сооружениях (объектах). Настоящий стандарт устанавливает основные положения по определению требований к функциональной безопасности связанных с безопасностью зданий и сооружений систем. Настоящий стандарт распространяется на Е/Е/РЕ СБЗС-систему, которая является единственной одиночной системой, способной осуществить необходимое снижение риска на объекте, и требуемая полнота безопасности этой системы ниже, чем определено уровнем полноты безопасности SIL 1 - самым низким уровнем полноты безопасности по ГОСТ 53195.2 |
|
| Расположен в: |
|