| Обозначение: |  ГОСТ Р 52868-2007 |
| Статус: | заменён |
| Название рус.: | Системы кабельных лотков и системы кабельных лестниц для прокладки кабелей. Общие технические требования и методы испытаний |
| Название англ.: | Cable tray systems and cable ladder systems for cable management. General technical requirements and test methods |
| Дата актуализации текста: | 06.04.2015 |
| Дата актуализации описания: | 01.07.2023 |
| Дата издания: | 19.02.2009 |
| Дата введения: | 01.01.2009 |
| Дата окончания срока действия: | 01.03.2022 |
| Код ОКП: | 344961 |
| Заменяющий: | ГОСТ Р 52868-2021 |
| Содержит требования: | IEC 61537(2006) |
| Нормативные ссылки: | ГОСТ Р 15.201-2000; ГОСТ 2.601-2006; ГОСТ 9.032-74; ГОСТ 9.104-79; ГОСТ 9.301-86; ГОСТ 9.302-88; ГОСТ 9.303-84; ГОСТ 9.306-85; ГОСТ 9.401-91; ГОСТ 20.57.406-81; ГОСТ 14192-96; ГОСТ 15140-78; ГОСТ 15150-69; ГОСТ 16504-81; ГОСТ 16962.1-89; ГОСТ 16962.2-90; ГОСТ 17516.1-90; ГОСТ 18620-86; ГОСТ 23216-78; ГОСТ 27483-87; ГОСТ 28779-90 |
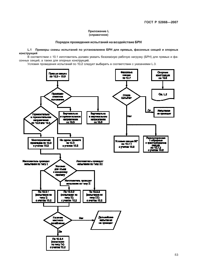
| Область применения: | Настоящий стандарт устанавливает технические требования и методы испытаний систем кабельных лотков и кабельных лестниц, предназначенных для прокладки кабелей и установки на них иного электротехнического оборудования электротехнических установок и/или коммуникационных сетей. Системы кабельных лотков и кабельных лестниц могут быть использованы также для разделения кабелей или для формирования их в потоки (группы). Настоящий стандарт не распространяется на системы, предназначенные для электропроводок в трубах, на системы кабельных коробов и системы подпольных кабельных каналов, а также на другие изделия, предназначенные для прокладки проводов и кабелей электропроводок |
|
| Расположен в: |
|