| Обозначение: |    ГОСТ Р ИСО 10303-523-2008 | 
| Статус: | действующий | 
| Название рус.: | Системы автоматизации производства и их интеграция. Представление данных об изделии и обмен этими данными. Часть 523. Прикладные интерпретированные конструкции. Криволинейное изогнутое тело | 
| Название англ.: | Industrial automation systems and integration. Product data representation and exchange. Part 523. Application interpreted constructions. Curve swept solid | 
| Дата актуализации текста: | 06.04.2015 | 
| Дата актуализации описания: | 01.07.2023 | 
| Дата издания: | 06.04.2020 | 
| Дата введения: | 01.09.2008 | 
| Аутентичен стандартам: | ISO 10303-523:2004 | 
| Нормативные ссылки: | ISO/IEC 8824-1:1995;ISO 10303-1:1994;ISO 10303-11:1994;ISO 10303-21:2002;ISO 10303-41:2000;ISO 10303-42:2000;ISO 10303-43:2000;ISO 10303-202:1996;ISO 10303-511:2001 | 
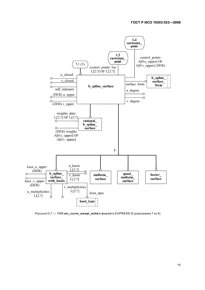
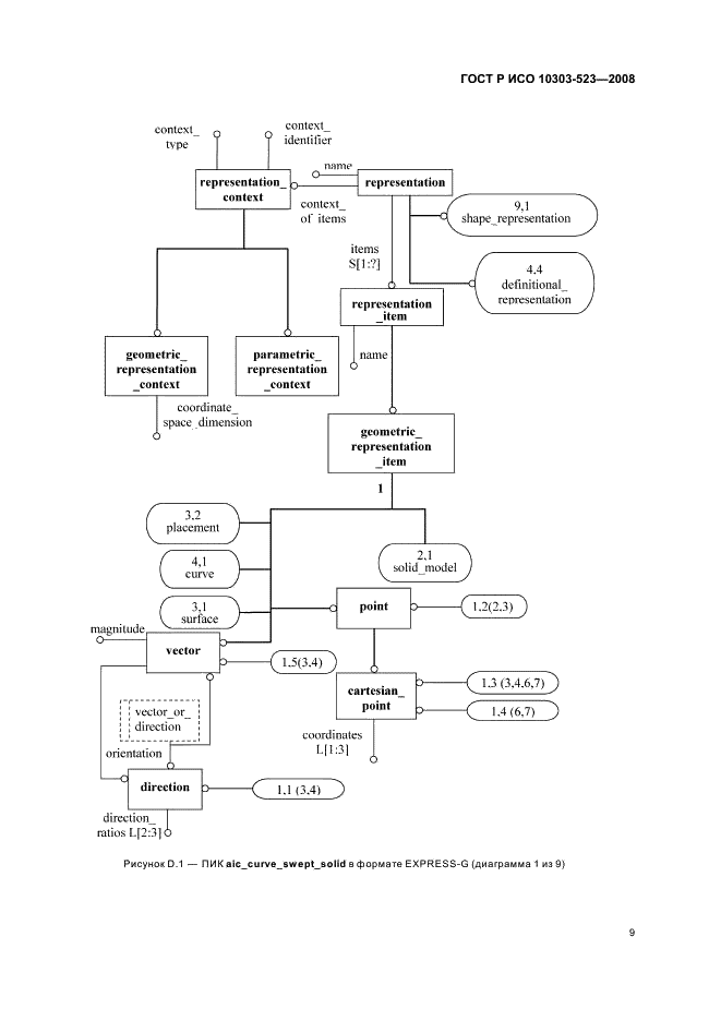
| Область применения: | Настоящий стандарт определяет интерпретацию интегрированных ресурсов, обеспечивающую соответствие требованиям к определению представления формы, содержащей неявно заданные тела, сформированные посредством операций изгиба плоской фигуры вдоль директрисы. Требования настоящего стандарта распространяются на: - трехмерную геометрию; - линии директрис; - тела, образованные изгибанием плоских фигур; - тела, образованные изгибанием дисков; - поверхностные кривые тел, образованных изгибанием плоских фигур; - использование би-сплайновых поверхностей для задания графленой поверхности, определяющей изогнутое тело; - плоские фигуры с геометрическими границами, заданными в явном виде | 
 | 
| Расположен в: | 
  |