| Обозначение: |    ГОСТ Р ИСО 10303-521-2008 | 
| Статус: | действующий | 
| Название рус.: | Системы автоматизации производства и их интеграция. Представление данных об изделии и обмен этими данными. Часть 521. Прикладные интерпретированные конструкции. Подповерхность многообразия | 
| Название англ.: | Industrial automation systems and integration. Product data representation and exchange. Part 521. Application interpreted constructions. Manifold subsurface | 
| Дата актуализации текста: | 06.04.2015 | 
| Дата актуализации описания: | 01.07.2023 | 
| Дата издания: | 06.04.2020 | 
| Дата введения: | 01.09.2008 | 
| Аутентичен стандартам: | ISO 10303-521:2003 | 
| Нормативные ссылки: | ISO/IEC 8824-1:1998;ISO 10303-1:1994;ISO 10303-11:1994;ISO 10303-21:2002;ISO 10303-41:2000;ISO 10303-42:2000;ISO 10303-43:2000;ISO 10303-202:1996;ISO 10303-509:2001;ISO 10303-511:2001;ISO 10303-514:1999 | 
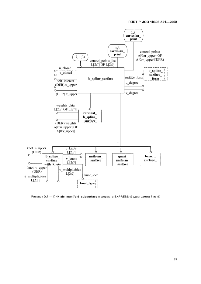
| Область применения: | Настоящий стандарт определяет интерпретацию интегрированных ресурсов, обеспечивающую соответствие требованиям к определению представления формы, содержащей незамкнутые оболочки, определенные как подмножества связанных граней. Требования настоящего стандарта распространяются на: - трехмерную геометрию; - расширенные грани; - подмножества связанных граней; - отображения и геометрические преобразования; - незамкнутые оболочки; - взаимосвязи между областями определения топологических объектов; - подребра; - подграни; - неограниченную геометрию со связанными топологическими границами; - использование топологии для ограничения геометрических объектов | 
 | 
| Расположен в: | 
  |