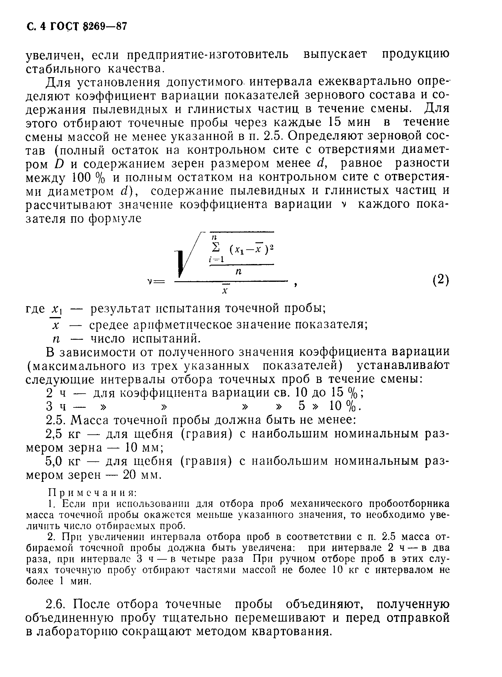
| ||||||||||||||||||||||||||||||||||||||
Скачать ГОСТ 8269-87 Щебень из природного камня, гравий и щебень из гравия для строительных работ. Методы испытанийДата актуализации: 01.06.2025
| ||||||||||||||||||||||||||||||||||||||
| Обозначение: | ![]() ГОСТ 8269-87 |
| Статус: | заменён |
| Название рус.: | Щебень из природного камня, гравий и щебень из гравия для строительных работ. Методы испытаний |
| Название англ.: | Crushed aggregate of natural rock, crushed-gravel aggregate and gravel for construction work. Testing methods |
| Дата актуализации текста: | 06.04.2015 |
| Дата актуализации описания: | 01.07.2023 |
| Дата издания: | 01.04.1993 |
| Дата введения: | 01.07.1987 |
| Дата окончания срока действия: | 01.07.1998 |
| Код ОКП: | 571100 |
| Взамен: | ГОСТ 8269-76 |
| Заменяющий: | ГОСТ 8269.0-97 |
| Содержит требования: | СТ СЭВ 5446-85;СТ СЭВ 6317-88 |
| Нормативные ссылки: | ГОСТ 166-80; ГОСТ 450-77; ГОСТ 1277-75; ГОСТ 1770-74; ГОСТ 2184-77; ГОСТ 2263-79; ГОСТ 2874-82; ГОСТ 3118-77; ГОСТ 4166-76; ГОСТ 4214-78; ГОСТ 5817-77; ГОСТ 8030-80; ГОСТ 7502-80; ГОСТ 1780-74 |
| Список изменений: | №1 от 01.07.1988 (рег. 26.06.1988) «Срок действия продлен» №2 от 01.01.1990 (рег. 21.06.1989) «Срок действия продлен» |
| Расположен в: | |




























































