| Обозначение: |  ГОСТ Р 51542-2000 |
| Статус: | действующий |
| Название рус.: | Инструмент аварийно-спасательный переносной. Классификация |
| Название англ.: | Portable emergency and rescue tools. Classification |
| Дата актуализации текста: | 06.04.2015 |
| Дата актуализации описания: | 01.07.2023 |
| Дата издания: | 09.02.2000 |
| Дата введения: | 01.03.2000 |
| Код ОКП: | 804100 |
| Нормативные ссылки: | ГОСТ Р 22.9.01-95; ГОСТ Р 22.9.03-95 |
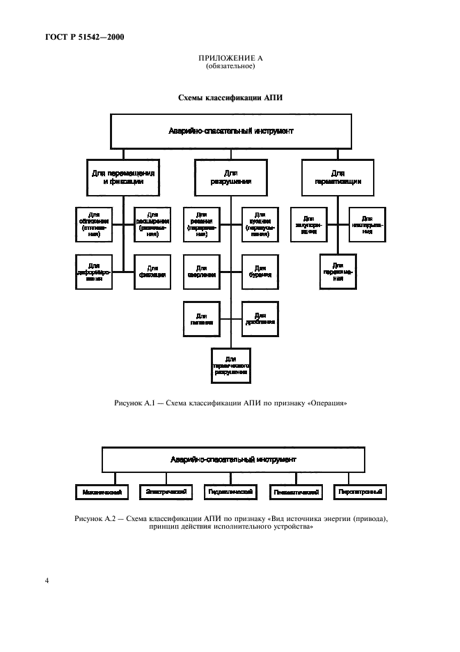
| Область применения: | Настоящий стандарт устанавливает классификацию аварийно-спасательного переносного инструмента, предназначенного для проведения спасательных, аварийно-восстановительных работ в зонах чрезвычайных ситуаций |
|
| Расположен в: |
|