| ||||||||||||||||||||||||||||||||||||
Скачать ГОСТ 11244-76 Нефть. Метод определения потенциального содержания дистиллятных и остаточных маселДата актуализации: 01.06.2025
| ||||||||||||||||||||||||||||||||||||
| Обозначение: | ![]() ГОСТ 11244-76 |
| Статус: | заменён |
| Название рус.: | Нефть. Метод определения потенциального содержания дистиллятных и остаточных масел |
| Название англ.: | Petroleum. Method for the determination of distillation and residue oils potential content |
| Дата актуализации текста: | 06.04.2015 |
| Дата актуализации описания: | 01.07.2023 |
| Дата издания: | 01.02.2006 |
| Дата введения: | 01.01.1977 |
| Дата окончания срока действия: | 01.07.2019 |
| Взамен: | ГОСТ 11244-65 |
| Заменяющий: | ГОСТ 11244-2018 |
| Нормативные ссылки: | ГОСТ 33-2000; ГОСТ 400-80; ГОСТ 2603-79; ГОСТ 3900-85; ГОСТ 3956-76; ГОСТ 5955-75; ГОСТ 8050-85; ГОСТ 8448-78; ГОСТ 9147-80; ГОСТ 9572-93; ГОСТ 9880-76; ГОСТ 11011-85; ГОСТ 12026-76; ГОСТ 12162-77; ГОСТ 12525-85; ГОСТ 14710-78; ГОСТ 18300-87; ГОСТ 20287-91; ГОСТ 25336-82; ГОСТ 25371-97; ГОСТ 28498-90 |
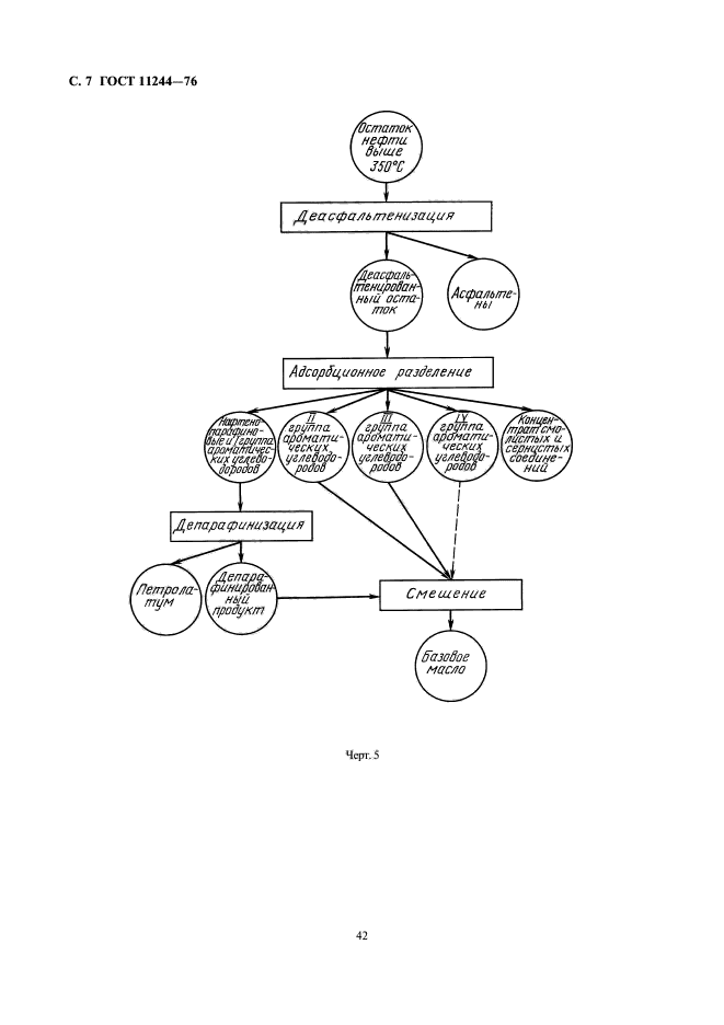
| Область применения: | Настоящий стандарт распространяется на нефть и устанавливает метод определения потенциального содержания дистиллятных и остаточных масел |
| Список изменений: | №1 от 01.12.1987 (рег. 08.06.1987) «Срок действия продлен» |
| Расположен в: | |















