| Обозначение: |  ГОСТ Р ИСО 10576-1-2006 |
| Статус: | действующий |
| Название рус.: | Статистические методы. Руководство по оценке соответствия установленным требованиям. Часть 1. Общие принципы |
| Название англ.: | Statistical methods. Guidelines for the evaluation of conformity with specified requirements. Part 1. General principles |
| Дата актуализации текста: | 06.04.2015 |
| Дата актуализации описания: | 01.07.2023 |
| Дата издания: | 28.04.2020 |
| Дата введения: | 01.01.2007 |
| Аутентичен стандартам: | ISO 10576-1:2003 |
| Нормативные ссылки: | ISO 2602;ISO 2854;ISO 3534-1:2006;ISO 3534-2:2006;ISO 5725-1;ISO 5725-2:2019;ISO 5725-3;ISO 5725-4:;ISO 5725-5;ISO 5725-6;ISO 14253-2:2011 |
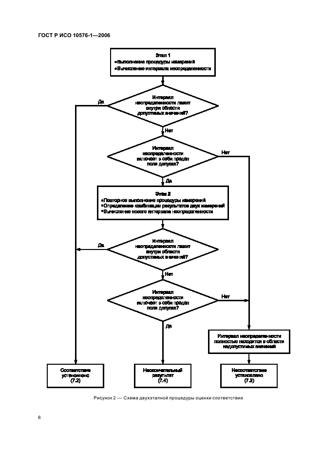
| Область применения: | Настоящий стандарт является руководством в следующих ситуациях: а) при разработке требований к объекту оценки, которые могут быть сформулированы в виде предельных значений для количественных параметров объекта; b) при оценке соответствия упомянутым требованиям, когда результаты измерений или испытаний указаны вместе с неопределенностью. Стандарт применим в случаях, когда неопределенность может быть оценена количественно в соответствии с принципами, изложенными в GUM {1}. Термин "неопределенность" используют для описания всех элементов изменчивости результатов измерений, включая неопределенность, связанную с отбором выборки. В настоящем стандарте не приведены правила для ситуации, когда получен неокончательный результат оценки соответствия |
| Список изменений: | №0 от 27.04.2011 (рег. 27.04.2011) «Дата введения перенесена» |
| Приложение №1: | Поправка к ГОСТ Р ИСО 10576-1-2006 |
|
| Расположен в: |
|