| Обозначение: |  ГОСТ Р ИСО 19011-2003 |
| Статус: | заменён |
| Название рус.: | Руководящие указания по аудиту систем менеджмента качества и/или систем экологического менеджмента |
| Название англ.: | Guidelines for quality and/or environmental management systems auditing |
| Дата актуализации текста: | 06.04.2015 |
| Дата актуализации описания: | 01.07.2023 |
| Дата издания: | 01.04.2008 |
| Дата введения: | 01.04.2004 |
| Дата окончания срока действия: | 01.02.2013 |
| Заменяющий: | ГОСТ Р ИСО 19011-2012 |
| Аутентичен стандартам: | ISO 19011:2002 |
| Нормативные ссылки: | ГОСТ Р ИСО 9000-2001; ГОСТ Р ИСО 14050-99 |
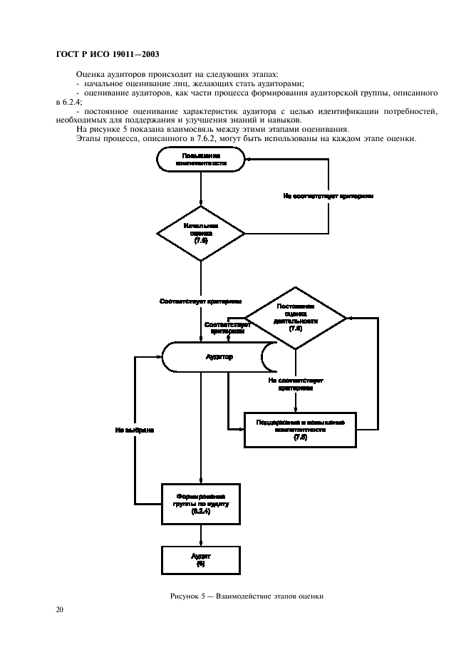
| Область применения: | Настоящий стандарт содержит руководящие указания по принципам аудита, управлению программами аудита, проведению аудитов систем менеджмента качества и систем экологического менеджмента, а также по компетентности аудиторов для проведения этих аудитов. Настоящий стандарт предназначен для организаций, которым необходимо проводить внутренние и/или внешние аудиты систем менеджмента качества и/или систем экологического менеджмента или управлять программами аудита. Рекомендации настоящего стандарта можно применять и к другим видам аудитов при условии, что особое внимание будет уделено определению компетентности членов аудиторской группы |
| Список изменений: | №0 от 01.05.2007 (рег. 01.05.2007) «Дата введения перенесена» |
| Приложение №1: | Поправка к ГОСТ Р ИСО 19011-2003 |
|
| Расположен в: |
|