| Обозначение: |  ГОСТ Р ИСО 10303-502-2006 |
| Статус: | действующий |
| Название рус.: | Системы автоматизации производства и их интеграция. Представление данных об изделии и обмен этими данными. Часть 502. Прикладные интерпретированные конструкции. Каркасное представление формы на основе оболочек |
| Название англ.: | Industrial automation systems and integration. Product data representation and exchange. Part 502. Application interpreted constructions. Shell-based wireframe |
| Дата актуализации текста: | 06.04.2015 |
| Дата актуализации описания: | 01.07.2023 |
| Дата издания: | 06.04.2020 |
| Дата введения: | 01.07.2007 |
| Аутентичен стандартам: | ISO 10303-502:2000 |
| Нормативные ссылки: | ISO /IEC 8824-1:1995;ISO 10303-1:1994;ISO 10303-11:1994;ISO 10303-41:1994;ISO 10303-42:1994;ISO 10303-43:1994;ISO 10303-202:1996 |
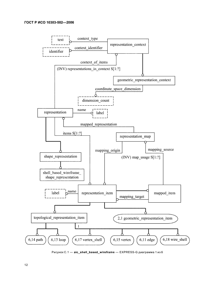
| Область применения: | Настоящий стандарт определяет интерпретацию интегрированных ресурсов, обеспечивающую соответствие требованиям к представлению формы изделия посредством использования трехмерных каркасных моделей, ограниченных совокупностью оболочек. Область применения настоящего стандарта распространяется на: - представление каркасных моделей, описываемых графом, состоящим из ребер и вершин, в котором ребра пересекаются только в их вершинах; - представление каркасной модели одной или несколькими оболочками, которые должны перекрываться или пересекаться только в их вершинах или ребрах; - точки, описываемые в трехмерном координатном пространстве; - кривые, включая b-сплайны, описываемые в трехмерном координатном пространстве; - представление отдельной каркасной модели или сборки каркасных моделей |
|
| Расположен в: |
|