| Обозначение: |  ГОСТ Р 51317.4.13-2006 |
| Статус: | отменён |
| Название рус.: | Совместимость технических средств электромагнитная. Устойчивость к искажениям синусоидальности напряжения электропитания, включая передачу сигналов по электрическим сетям. Требования и методы испытаний |
| Название англ.: | Electromagnetic compatibility of technical equipment. Immunity to non-sinusoidal distortion of supply voltage including mains signalling. Requirements and test methods |
| Дата актуализации текста: | 06.04.2015 |
| Дата актуализации описания: | 01.07.2023 |
| Дата издания: | 01.03.2007 |
| Дата введения: | 01.07.2007 |
| Дата окончания срока действия: | 01.01.2014 |
| Содержит требования: | IEC 61000-4-13(2002) |
| На территории РФ пользоваться: | ГОСТ 30804.4.13-2013 |
| Нормативные ссылки: | ГОСТ Р 51317.2.4-2000; ГОСТ Р 51317.3.2-2006; ГОСТ 30372-95; ГОСТ Р 50397-92 |
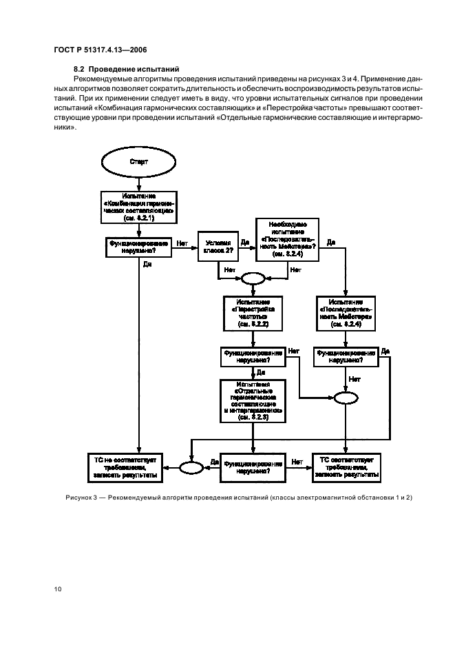
| Область применения: | Настоящий стандарт устанавливает методы испытаний на помехоустойчивость и номенклатуру основных уровней испытательных сигналов на частотах не выше 2 кГц, рекомендуемых для электротехнических, электронных и радиоэлектронных изделий и оборудования с номинальным потребляемым током не более 16 А (в одной фазе), подключаемых к низковольтным системам электроснабжения, подвергающихся воздействию гармонических составляющих и интергармоник напряжения, а также сигналов, передаваемых по электрическим сетям. Стандарт не распространяется на технические средства, подключаемые к электрическим сетям частотой 162/3 или 400 Гц. Требования настоящего стандарта не распространяются на проверку надежности электрических компонентов (например конденсаторов, фильтров и т.д.). Настоящий стандарт также не распространяется на тепловые эффекты длительного действия (более 15 мин) |
| Список изменений: | №0 от 01.01.2014 (рег. 21.07.2013) «Текстовое изменение; Изменено заглавие» |
|
| Расположен в: |
|