| Обозначение: |    ГОСТ Р ИСО 10303-511-2006 | 
| Статус: | действующий | 
| Название рус.: | Системы автоматизации производства и их интеграция. Представление данных об изделии и обмен этими данными. Часть 511. Прикладные интерпретированные конструкции. Топологически ограниченная поверхность | 
| Название англ.: | Industrial automation systems and integration. Product data representation and exchange. Part 511. Application interpreted constructions. Topologically bounded surface | 
| Дата актуализации текста: | 06.04.2015 | 
| Дата актуализации описания: | 01.07.2023 | 
| Дата издания: | 06.04.2020 | 
| Дата введения: | 01.07.2007 | 
| Аутентичен стандартам: | ISO 10303-511:2001 | 
| Нормативные ссылки: | ISO /IEC 8824-1:1998;ISO 10303-1:1994;ISO 10303-11:1994;ISO 10303-41:1994;ISO 10303-42:1994;ISO 10303-43:1994;ISO 10303-202:1996 | 
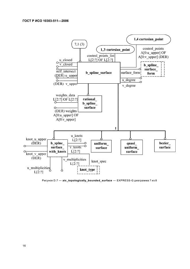
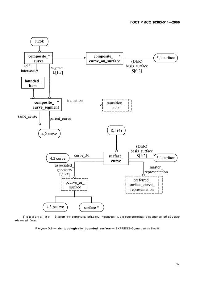
| Область применения: | Настоящий стандарт определяет интерпретацию интегрированных ресурсов, обеспечивающую соответствие требованиям к определению грани с явными топологическими границами и полностью определенной геометрией. Область применения настоящего стандарта распространяется на: - трехмерную геометрию; - би-сплайновые кривые и поверхности; - кривые второго порядка; - элементарные кривые; - элементарные поверхности; - полилинии; - параметрические кривые; - рельефные поверхности; - поверхностные кривые, ссылающиеся на параметрические кривые; - изогнутые поверхности; - пространственные кривые; - геометрию свободных форм; - геометрические преобразования; - использование топологии для ограничения геометрических объектов | 
 | 
| Расположен в: | 
  |