| Обозначение: |  ГОСТ Р ИСО 10303-520-2007 |
| Статус: | действующий |
| Название рус.: | Системы автоматизации производства и их интеграция. Представление данных об изделии и обмен этими данными. Часть 520. Прикладные интерпретированные конструкции. Ассоциативные элементы чертежей |
| Название англ.: | Industrial automation systems and integration. Product data representation and exchange. Part 520. Application interpreted constructions. Associative draughting elements |
| Дата актуализации текста: | 06.04.2015 |
| Дата актуализации описания: | 01.07.2023 |
| Дата издания: | 06.04.2020 |
| Дата введения: | 01.09.2007 |
| Аутентичен стандартам: | ISO 10303-520:1999 |
| Нормативные ссылки: | ISO/IEC 8824-1:1995;ISO 10303-1:1994;ISO 10303-11:1994;ISO 10303-41:1994;ISO 10303-43:1994;ISO 10303-46:1994;ISO 10303-47:1997;ISO 10303-101:1994;ISO 10303-202:1996 |
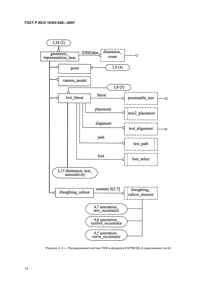
| Область применения: | Настоящий стандарт определяет интерпретацию интегрированных ресурсов, обеспечивающую соответствие требованиям к представлению связей между пояснением и геометрическими параметрами формы изделия. Требования настоящего стандарта распространяются на: - структуры, представляющие связи между размерами или выносками на чертежах и соответствующей им геометрией формы изделия или пояснением; - структуры, представляющие связи между границами закрашенной области и геометрией формы изделия или пояснением, из которой они получены |
|
| Расположен в: |
|