| Обозначение: |  ГОСТ Р ИСО 10303-501-2006 |
| Статус: | действующий |
| Название рус.: | Системы автоматизации производства и их интеграция. Представление данных об изделии и обмен этими данными. Часть 501. Прикладные интерпретированные конструкции. Каркасное представление формы на основе ребер |
| Название англ.: | Industrial automation systems and integration. Product data representation and exchange. Part 501. Application interpreted constructions. Edge-based wireframe |
| Дата актуализации текста: | 06.04.2015 |
| Дата актуализации описания: | 01.07.2023 |
| Дата издания: | 25.01.2019 |
| Дата введения: | 01.07.2007 |
| Аутентичен стандартам: | ISO 10303-501:2000 |
| Нормативные ссылки: | ISO /IEC 8824-1:2015;ISO 10303-1:1994;ISO 10303-11:1994;ISO 10303-41:2018;ISO 10303-42:2018;ISO 10303-43:2018;ISO 10303-202:2014 |
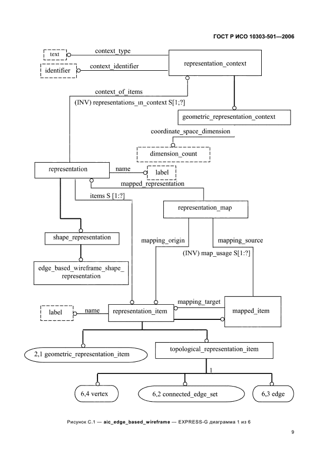
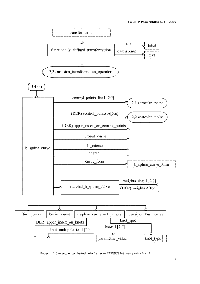
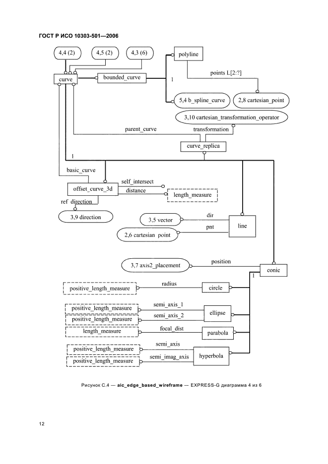
| Область применения: | Настоящий стандарт определяет интерпретацию интегрированных ресурсов, обеспечивающую соответствие требованиям к представлению формы изделия посредством использования трехмерных каркасных моделей, ограниченных совокупностью связанных между собой ребер. Область применения настоящего стандарта распространяется на: - представление каркасных моделей, описываемых графом, состоящим из ребер и вершин, в котором ребра пересекаются только в их вершинах; - представление каркасной модели одной или несколькими совокупностями связанных ребер, которые должны перекрываться или пересекаться только в их вершинах или ребрах; - точки, описываемые в трехмерном координатном пространстве; - кривые, включая b-сплайны, описываемые в трехмерном координатном пространстве; - представление отдельной каркасной модели или сборки каркасных моделей. Область применения настоящего стандарта не распространяется на: - геометрию, определенную в двумерном координатном пространстве; - геометрию поверхности; - геометрию твердого тела; - топологию оболочки |
|
| Расположен в: |
|