| Обозначение: |  ГОСТ Р 71778.3-2024 |
| Статус: | действующий |
| Название рус.: | Умное производство. Интероперабельность единиц производственных возможностей для промышленных прикладных решений. Часть 3. Верификация и валидация интероперабельности единиц производственных возможностей |
| Название англ.: | Smart manufacturing. Interoperability of capability units for manufacturing application solutions. Part 3. Verification and validation of interoperability among capability units |
| Дата актуализации текста: | 01.06.2025 |
| Дата актуализации описания: | 01.06.2025 |
| Дата издания: | 09.01.2025 |
| Дата введения: | 01.01.2025 |
| Содержит требования: | ISO 16300-3:2017 |
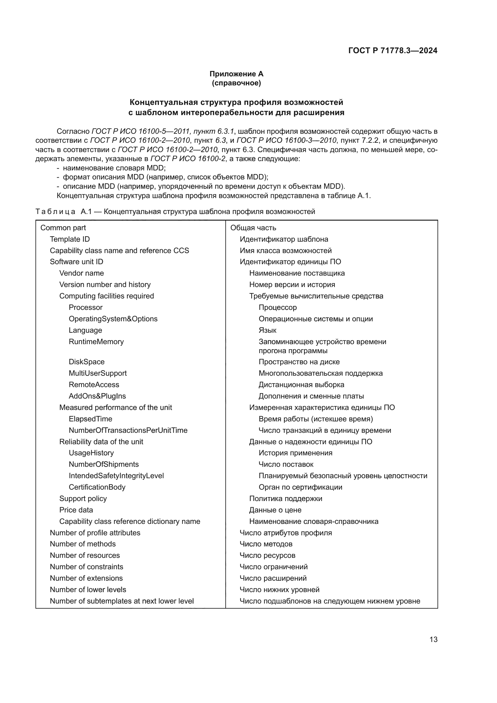
| Нормативные ссылки: | ГОСТ Р 57136; ГОСТ Р ИСО 15745-1; ГОСТ Р ИСО 16100-1; ГОСТ Р ИСО 16100-2-2010; ГОСТ Р ИСО 16100-3-2010; ГОСТ Р ИСО 16100-5-2011; ГОСТ Р ИСО 16100-6; ГОСТ Р ИСО/МЭК 25010-2015 |
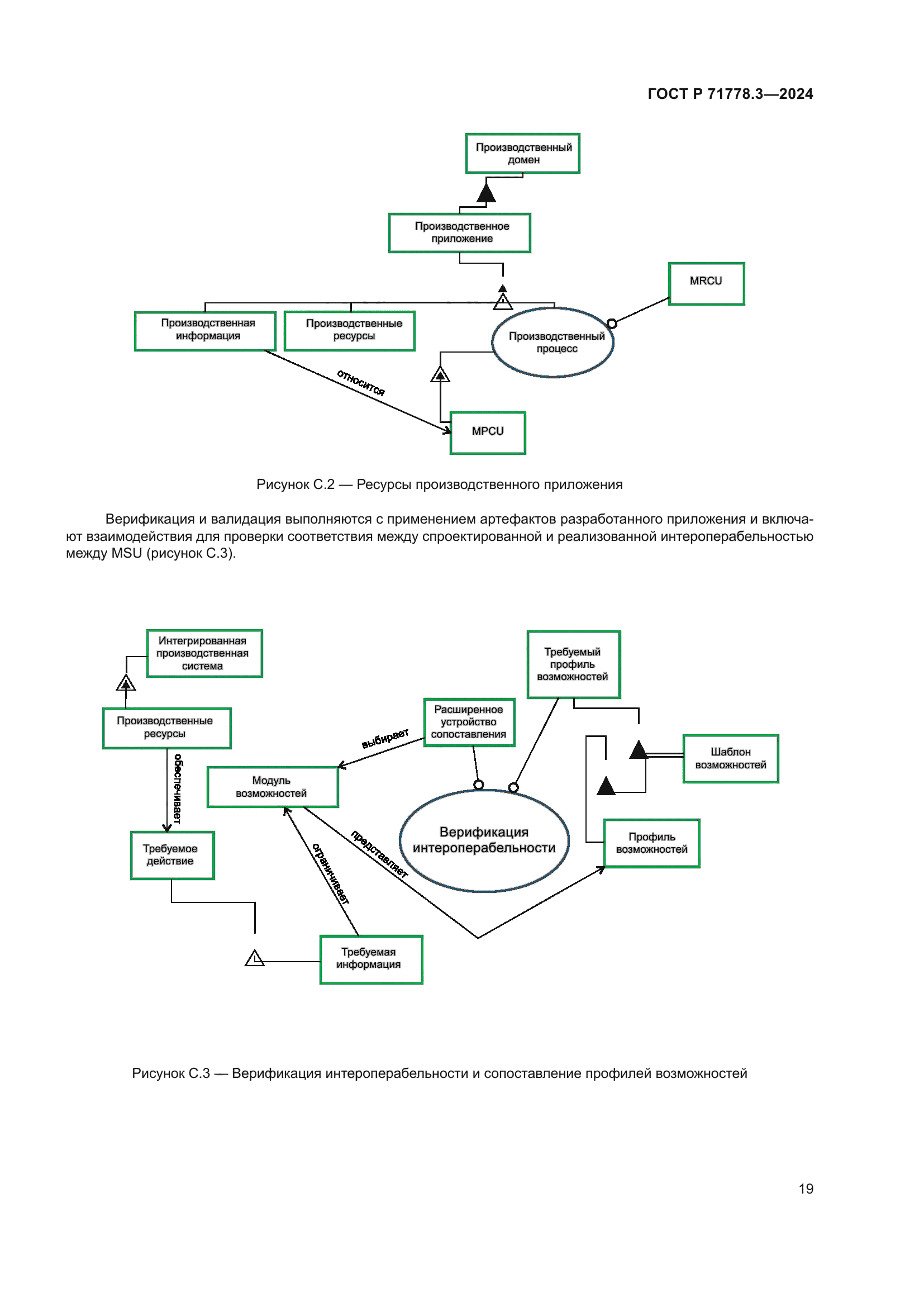
| Область применения: | Настоящий стандарт определяет схему верификации и валидации интероперабельности единиц производственных возможностей (MCU) на предмет соответствия функциональным требованиям целевого производственного приложения. Настоящий стандарт определяет структуру верификации и валидации, в том числе критерии интероперабельности и этапы процесса |
|
| Расположен в: |
|