| Обозначение: |  ГОСТ Р 59279-2020 |
| Статус: | действующий |
| Название рус.: | Единая энергетическая система и изолированно работающие энергосистемы. Электрические сети. Схемы принципиальные электрические распределительных устройств от 35 до 750 кВ подстанций. Типовые решения. Рекомендации по применению |
| Название англ.: | Unified power energy system and isolated power systems. Electrical networks. Basic circuit diagrams of switchgears at voltages from 35 kV up to 750 kV for substations. Generic solutions. Application recommendations |
| Дата актуализации текста: | 01.01.2022 |
| Дата актуализации описания: | 01.07.2023 |
| Дата издания: | 19.01.2021 |
| Дата введения: | 01.03.2021 |
| Нормативные ссылки: | ГОСТ 27.002; ГОСТ 19431; ГОСТ 24291; ГОСТ Р 54828-2011; ГОСТ Р 57114 |
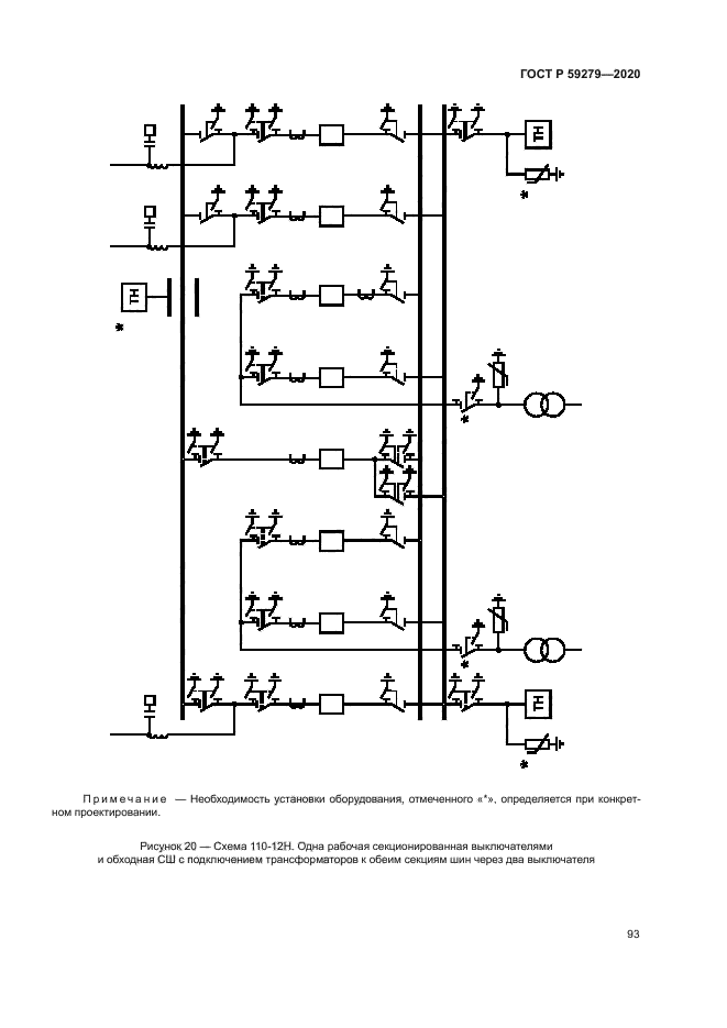
| Область применения: | Документ устанавливает типовые решения, а также рекомендации по проектированию схем распределительных устройств от 35 до 750 кВ подстанций и переключательных пунктов переменного тока. Настоящий стандарт распространяется на вновь сооружаемые, расширяемые, а также подлежащие техническому перевооружению и реконструкции распределительные устройства напряжением от 35 до 750 кВ подстанций и переключательных (распределительных) пунктов всех субъектов электроэнергетики и потребителей электрической энергии. Далее под термином «подстанция» подразумевается также переключательный (распределительный) пункт. При соответствующем обосновании допустимо применение нетиповых схем, не приведенных в данном стандарте. Настоящий стандарт рекомендован к применению, в том числе, проектными организациями |
|
| Расположен в: |
|